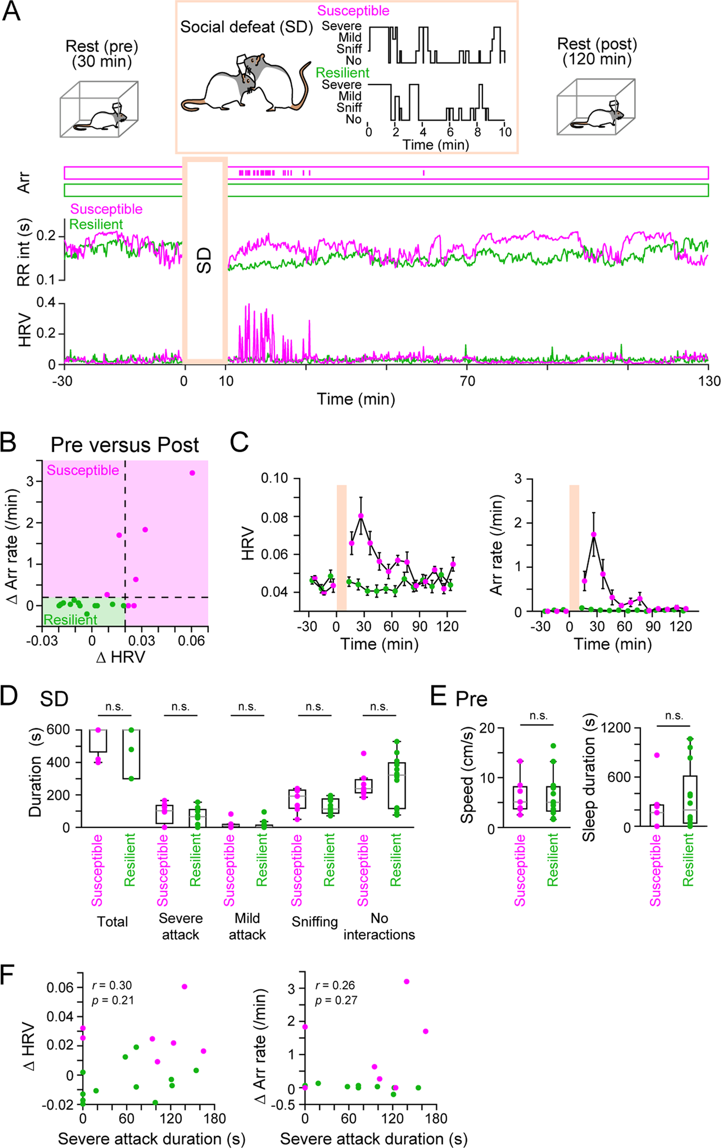
Figure 2

Changes in cardiac signals in response to acute SD stress. (A) (Top) After staying in a rest box for 30 min (pre session), a recorded rat was placed in an open field and loaded with SD stress from a resident rat for up to 10 min (SD session). After the SD session, the defeated rat was placed back in the same box (post session) (Bottom). Representative time changes in cardiac signals showing the time of arrhythmia (arr; upper ticks), instantaneous RR intervals, and HRV in a resilient (green) and susceptible (magenta) rat. The top inset within the orange box shows the physical attack patterns during the SD session (severe, severe attack; mild, mild attack; sniff, sniffing; no, no interactions). (B) A summary plot of changes in the HRV and arrhythmia (arr) rates after SD stress (30 min). Each dot represents one rat. Susceptible rats were defined if their Δarrhythmia (Δarr) rate exceeded 0.2/min or ΔHRV exceeded 0.02. These factors have a significant positive correlation (r = 0.73, p = 3.5 × 10−4). (C) Average changes in the HRV and arrhythmia rates over time for each rat type. (D) No significant differences were found in the total duration of the SD session and the duration of the four behavioral patterns between the susceptible and resilient groups. Each dot represents one rat. (E) No significant differences in the moving speed and sleep duration in the pre rest session were observed between the susceptible and resilient groups. (F) No significant correlations were found between severe attack duration and ΔHRV (left) or Δarr rate (right). Each dot represents one rat.