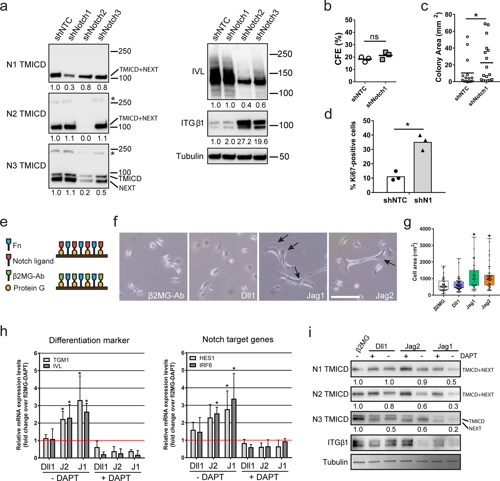
Figure 2

Distinct and overlapping roles of Notch receptors and ligands. (a) Western blots of epidermal sheets generated from keratinocytes (strain km) expressing either a non-targeting control shRNA (shNTC) or Notch receptor paralogue-silencing shRNAs (set 1, see Supplementary Table 5), using antibodies against the TMICD and NEXT fragments of Notch1, 2 or 3, or IVL and ITGβ1. Tubulin was used as loading control. Asterisks indicate the unprocessed precursor proteins also detected by Notch receptor antibodies. Numbers below lanes represent protein ratios relative to an arbitrary level of 1.0 set for control samples (shNTC). (b,c) Clonal growth assays of human keratinocytes (strain km) expressing the indicated shRNAs. (b) Colony formation efficiency (CFE). Data are from n = 3 independent experiments performed with three technical replicates. Individual data points represent average percentage of colonies formed per number of cells seeded; lines represent the mean. (c) Distribution of colony area (individual data points). Shown are the pooled data from the three independent experiments performed in (b); lines represent the mean. P-values were calculated using unpaired t test with Welsh’s correction. (*p < 0.05; ns, not significant). (d) Quantification of proliferation by human keratinocytes (strain km) expressing the indicated shRNAs. Data shown are from n = 3 independent experiments. Individual data points represent the percentage of Ki67-positive cells in each experiment; bars represent the mean. >500 cells were analysed per experiment. P-values were calculated using unpaired t test with Welsh’s correction (*p < 0.05). (e) Schematic illustration of the functionalized cell culture substrates used in (f–i). (f) Representative phase contrast images of sparse cells growing on cell culture substrates functionalized with the indicated proteins. Arrows indicate cells with elongated and flattened shapes. Bar, 100 µm. (g) Quantification of spread cell area. Box and whisker plots indicate the median (middle line in the box), the mean (small crosses), 25th percentile (bottom line of the box), 75th percentile (top line of the box), and the minimum and maximum (whiskers). P-values were calculated using one-way ANOVA with Holm Sidak’s multiple comparisons test (*p < 0.05). (h) Q-RT PCR analysis of mRNA levels of differentiation marker and Notch signalling target genes in cells (strain km) growing in the presence or absence of DAPT on substrates functionalized with the indicated proteins. Data shown are from n = 3 independent experiments. Individual data points represent fold change in mRNA abundance (normalized to 18sRNA) compared to control (cells growing on substrates functionalized with anti-β2MG antibodies and not treated with DAPT, red lines) in each experiment. Bars represent the means. Error bars represent S.D. P-values were calculated using one-way ANOVA with Holm Sidak’s multiple comparisons test (*p < 0.05). (i) Western blots of cells seeded in the presence or absence of DAPT on substrates functionalized with the indicated proteins, probed with antibodies, as indicated. Tubulin was used as loading control. Numbers below lanes are protein ratios relative to an arbitrary level of 1.0 set for control samples (cells growing on substrates functionalized with anti-β2MG antibodies and not treated with DAPT).