Figure 1
From: Serum anti-EIF3A autoantibody as a potential diagnostic marker for hepatocellular carcinoma

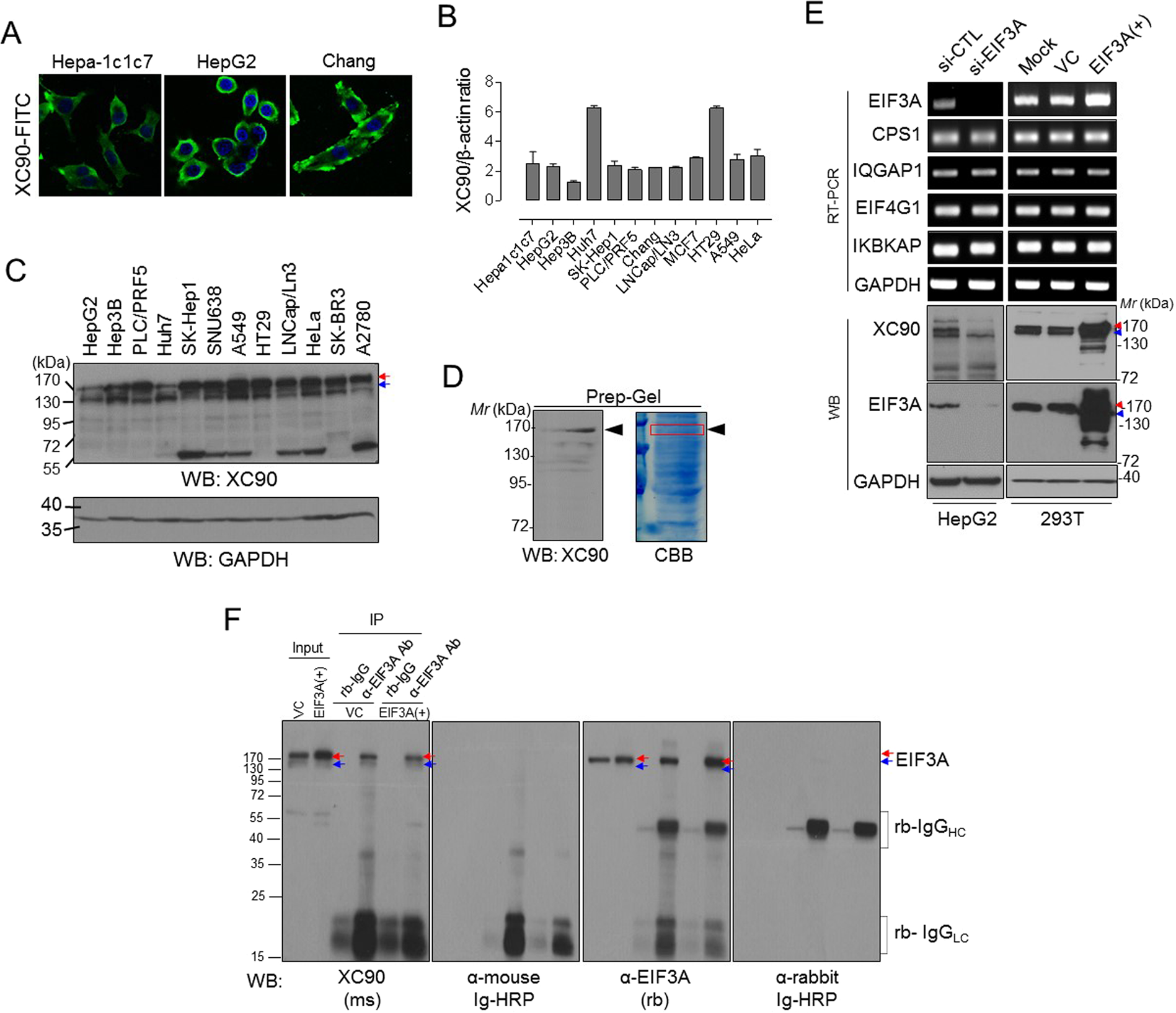
Tumor-associated autoantibody to EIF3A was identified in the human HCC model HBx-transgenic mouse. (A) Immunofluorescent staining of hepatoma cell lines (Hepa-1c1c7, HepG2, and Chang) with XC90 antibody. (B) Flow cytometric analysis of intracellularly-stained tumor cells with XC90 antibody. Binding of XC90 antibody or anti-β-actin antibody was quantified by mean fluorescence value and their relative binding ratio was plotted. (C) Expression of XC90 antigen in various tumor cell lines shown by Western blotting. GAPDH was served as an internal control. Arrows indicate the XC90 antigen. (D) Preparative 10% SDS-PAGE to isolate XC90 antigen and in-gel digestion for the mass spectrometric protein identification. The protein band containing XC90 antigen was excised (indicated by the arrow) and in-gel digested. Proteins identified by mass spectrometric analysis were listed in Supplementary Table S1. (E) The validation of identified proteins using EIF3A-knockdown or overexpressed cells. Cells were analyzed by RT-PCR or Western blotting. (F) Immunoprecipitation analysis for the verification of XC90 antigen as EIF3A. Red and blue arrows indicate EIF3A. Immunoglobulin-related proteins were indicated also, which were detected by anti-immunoglobulin secondary antibody.