Figure 4
From: Serum anti-EIF3A autoantibody as a potential diagnostic marker for hepatocellular carcinoma

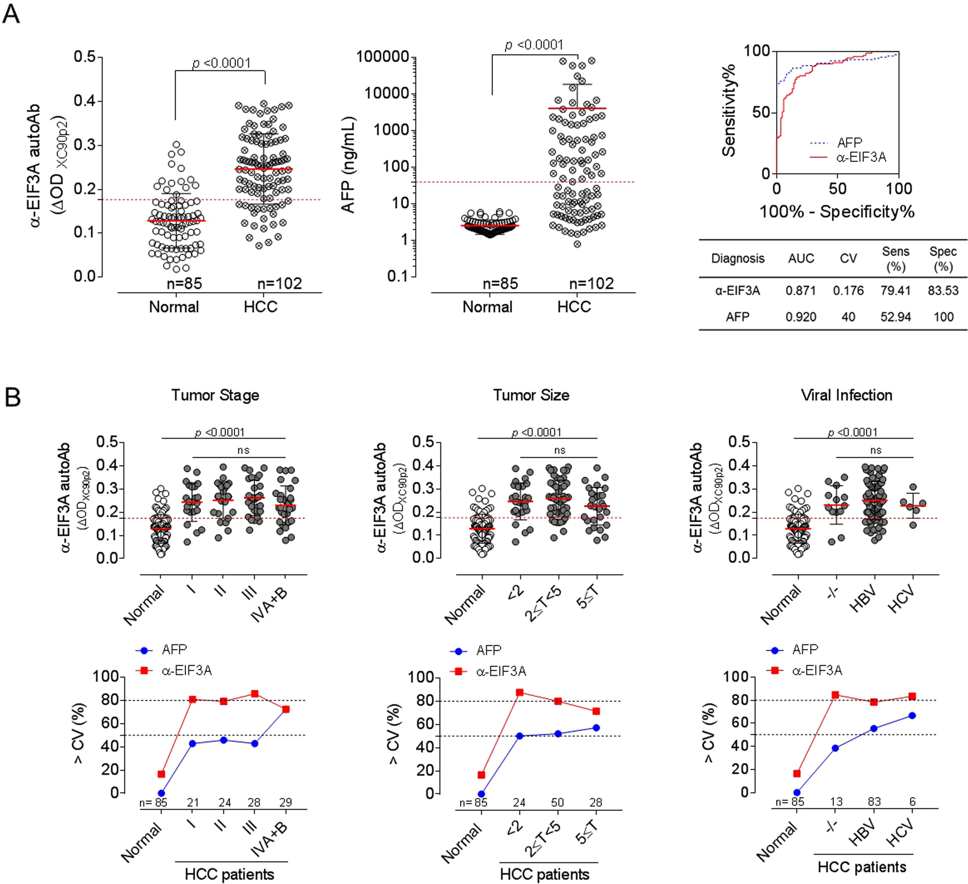
Human serum anti-EIF3A ELISA using XC90p2-STA effectively distinguished HCC patients from non-HCC subjects. (A) Anti-EIF3A autoantibody ELISA using XC90p2-STA in HCC patient’s sera as well as normal subjects. The specific binding of serum autoantibody to XC90p2 epitope was described as the difference in detection values between XC90p2-STA reaction and that of STA reaction (ΔODXC90p2). AFP was detected also in the same sample set. Non-HCC (n = 85), HCC (n = 102). ROC curve analysis was performed to evaluate the diagnostic efficiency of each biomarker. All experiments were performed in duplicate and repeated a least three times. (B) Anti-EIF3A response related to TNM stage, tumor size or viral infection. The top panels show the anti-XC90p2 response (ΔODXC90p2) of each sample. The lower panels show the percentages of each group over cutoff value (CV). The clinicopathological features, including the above results, are described in detail in Table 2.