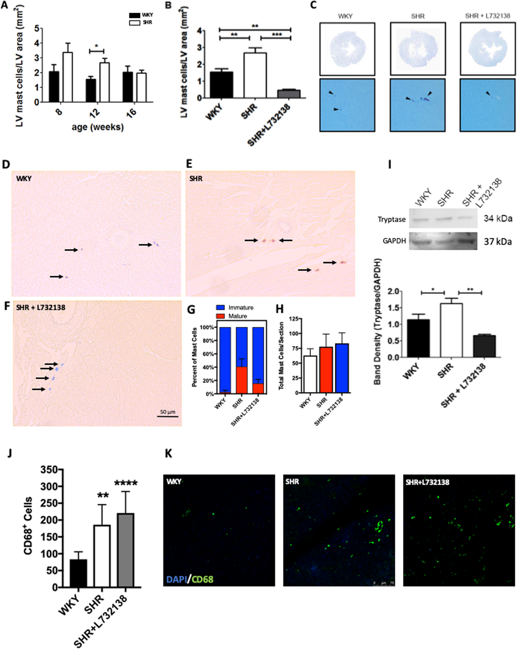
Figure 1

The NK-1R regulates MC maturation in the hypertensive heart. (A) Cardiac MC density as determined using toluidine blue staining in SHR and WKY LV from 8, 12, and 16 weeks of age (n = 4–6); (B,C) L732138 (5 mg/kg/d) treatment from 8 to 12 weeks of age prevented the increase in cardiac MC density in SHR (n = 6–8). All values are mean ± SEM; *P < 0.05, **P < 0.01, ***P < 0.001. (D–F) Representative images and (G) Quantification of the percentage of immature and mature cardiac MCs as determined using alcian blue/safranin staining (Blue stained MCs = immature, brick red stained MCs = mature); Arrows indicate MCs. (H) Total number of cardiac MCs (immature + mature). All values are mean ± SD (n = 8/group); P < 0.0001 for WKY vs SHR, P < 0.05 for SHR vs SHR + L732138, P < 0.001 for WKY vs SHR + L732138. (I) Representative western blot and band quantification for tryptase and GAPDH in LV from 12 wk old WKY, SHR, and SHR treated with L732138. Tryptase was normalized to GAPDH. Values are mean ± SEM; *P < 0.05, **p < 0.01. (J) Quantification of CD68+ macrophages in LV sections from WKY, SHR, and SHR treated with L732138 (n = 8/group). Values are mean ± SD; **P < 0.01, ****P < 0.0001 vs WKY; (K) Representative images of CD68+ macrophages (Green). Blue = DAPI nuclear labeling.