Figure 1

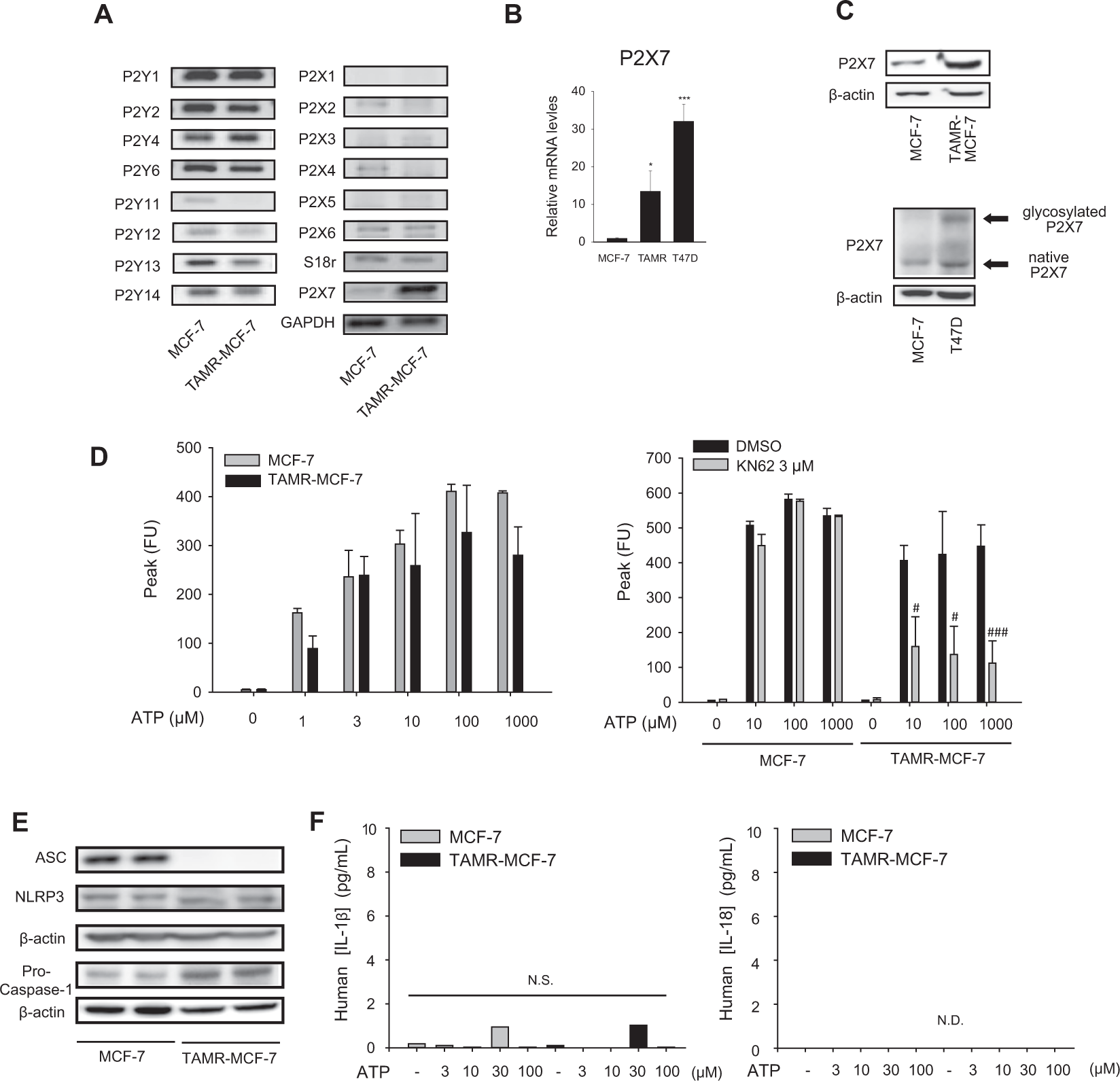
Enhanced expression of P2X7 Receptor in TAMR-MCF-7 cells. (A) mRNA Expression of P2Y receptors and P2X receptors in MCF-7 and TAMR-MCF-7 cells. mRNA levels were determined by RT-PCR analyses. (B) Quantitative mRNA expression of P2X7 receptors in MCF-7, TAMR-MCF-7, and T47D cells (n = 11). (C) Protein Expression of P2X7 in MCF-7, TAMR-MCF-7, and T47D cells (n = 3). (D) ATP-induced P2X7 activation in MCF-7 and TAMR-MCF-7 cells. [Ca2+]i were measured after treating both the cell types with ATP (1–1000 μM) in ATP-free buffer condition (Left). MCF-7 and TAMR-MCF-7 cells were pretreated with 3 μM KN62, a selective P2X7 antagonist, and then incubated with ATP (10, 100 and 1000 μM) (Right)(n = 4). (E) Protein expression of inflammasome units (ASC, NLRP3 and pro-caspase-1) in MCF-7 and TAMR-MCF-7 cells (n = 4). (F) IL-1β and IL-18 production in culture media by detected ELISA analyses (N.S., not significant. N.D., not detected). All data represent the mean ± SE (*p < 0.05, ***p < 0.005, significant as compared to MCF-7 cells; # < 0.05, ### < 0.005, significant as compared to TAMR-MCF-7 control group).