Figure 5
From: Inhibition of Francisella tularensis phagocytosis using a novel anti-LPS scFv antibody fragment

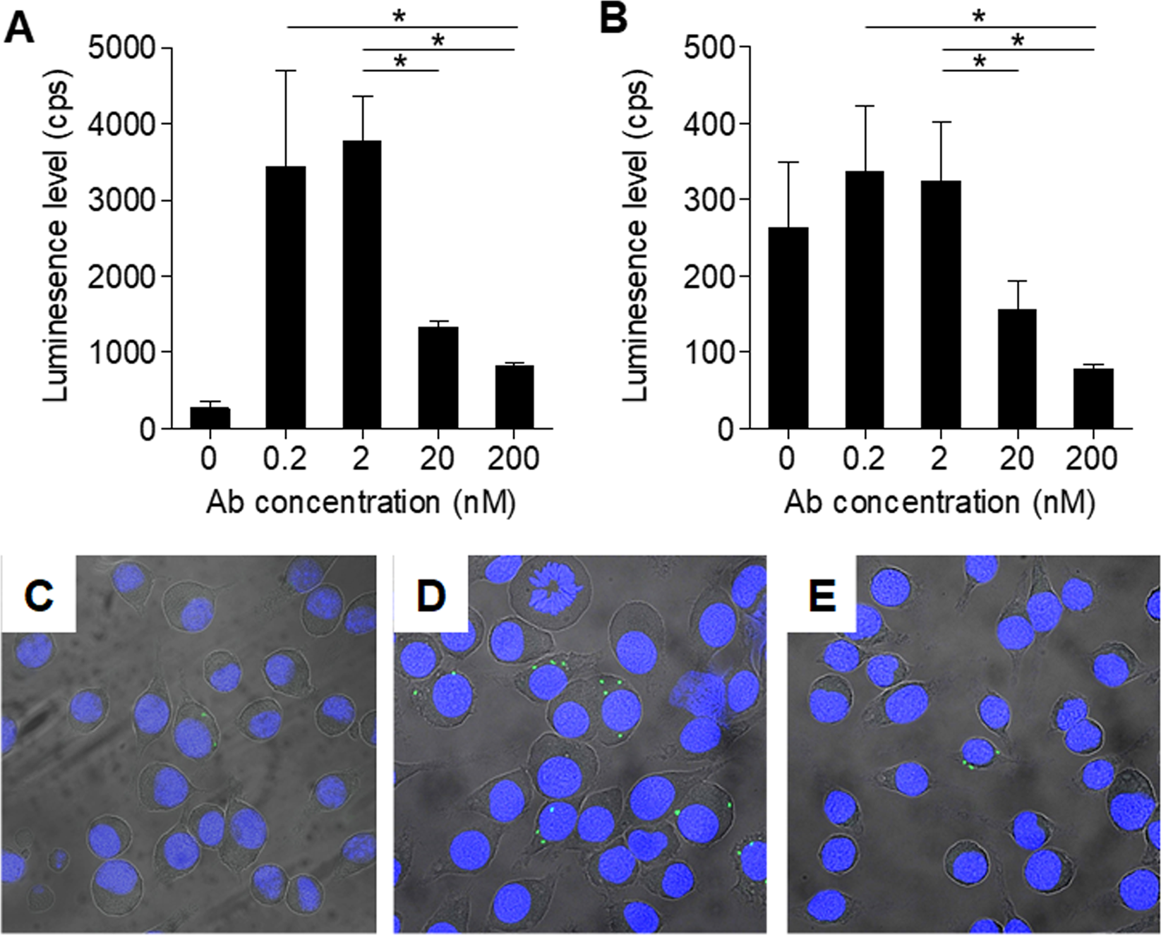
The effect of TL1 on Ft uptake by macrophages. Cultured J774A.1 murine macrophages were incubated with LVS-pXB173-lux in the absence (control) or in the presence of the indicated concentrations of either (A) TL1 or (B) TL1-scFv. The cells were lysed 24 hours later and the intracellular luminescence levels were determined. Bars are mean ± SEM of three independent experiments; *p < 0.05. (C–E) Macrophages were incubated with LVS (MOI = 1) in the absence (C) or in the presence of TL1 (200 nM) (D) or TL1-scFv (200 nM) (E) for two hours. The cells were then washed, and LVS bacterial cells were stained using an Alexa 488-conjugated rabbit anti-Ft antibodies. Cell nuclei were stained with DAPI.