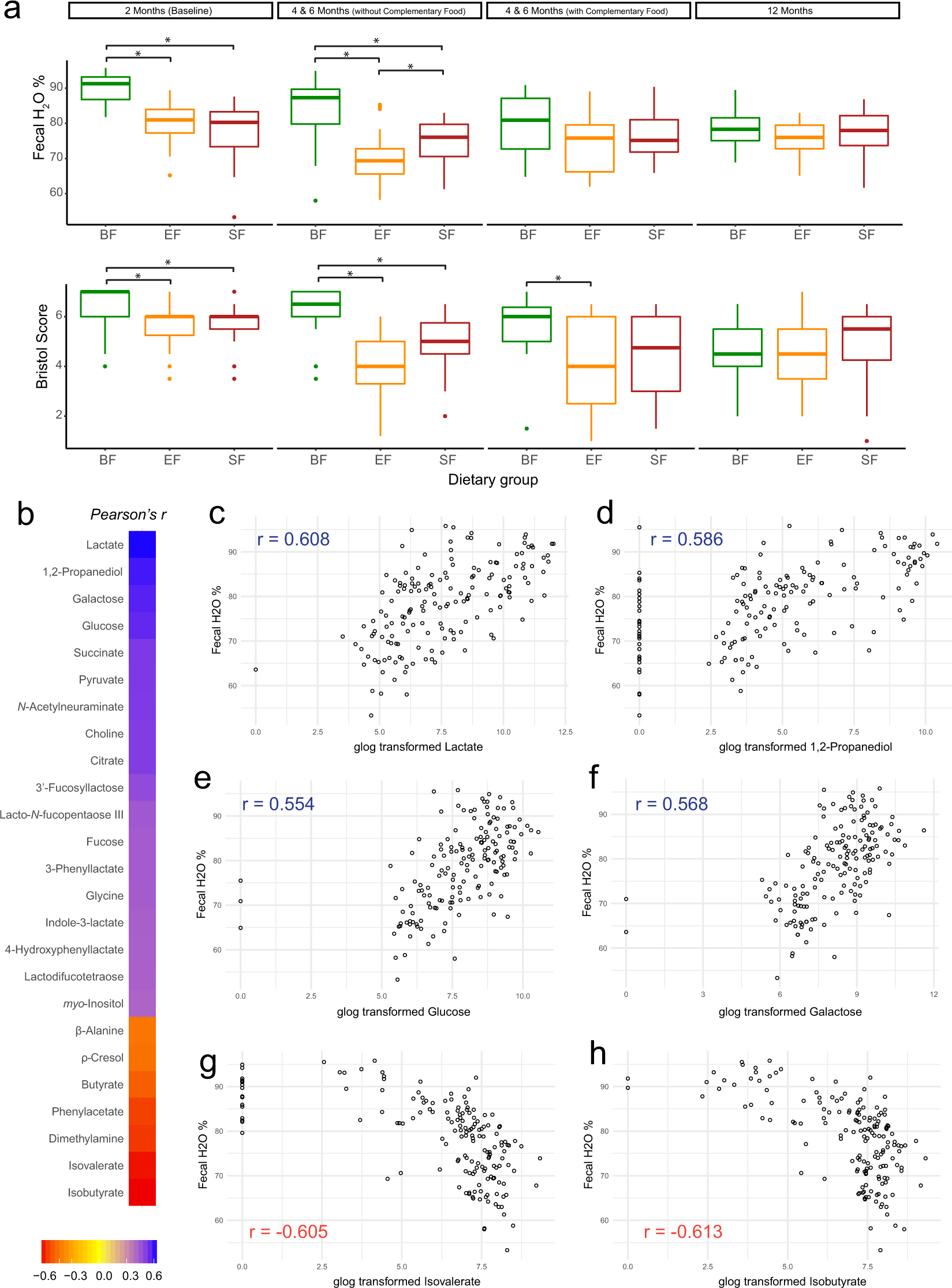
Figure 3

(a) Fecal water % and Bristol score are significantly higher in the breast-fed (BF) infants during the exclusive feeding period. The group difference was evaluated using Kruskal-Wallis H test followed by a post-hoc Dunn test, p < 0.05. Fecal metabolite concentrations are associated with fecal water %. (b) Heatmap of the correlation coefficient (Pearson r > 0.4 or <−0.4, p < 0.05) of fecal metabolite concentrations correspond to fecal water %. Amount of water in infant stool is positively correlated with fecal concentration of (c) lactate, (d) 1,2-propanediol, (e) glucose and (f) galactose and is negatively correlated with (g) isovalerate and (h) isobutyrate. The correlation between fecal water % and metabolite concentration were evaluated using data collected from 2 months (baseline) and 4 and 6 months (without complementary food).