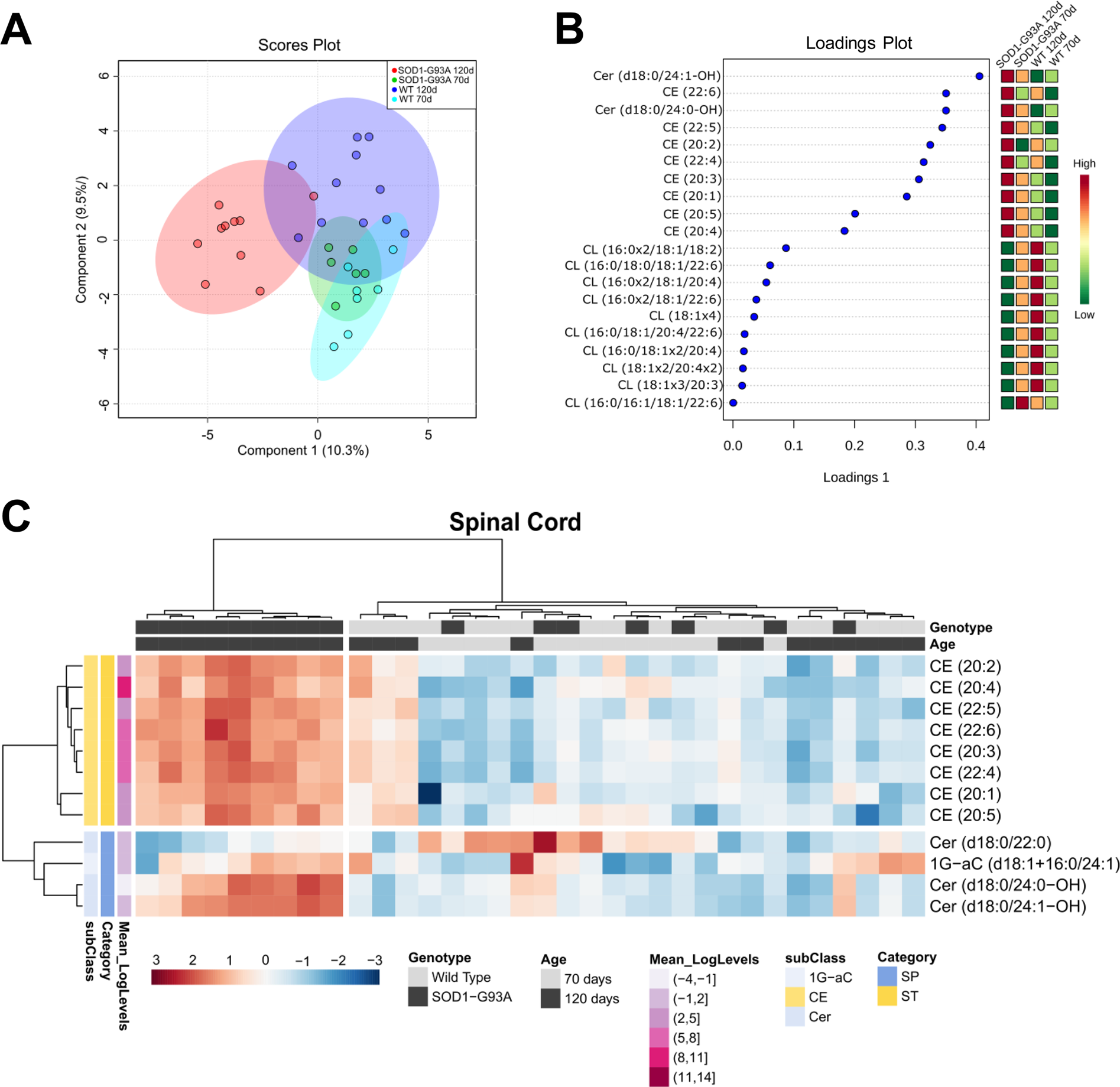
Figure 5
From: Alterations in lipid metabolism of spinal cord linked to amyotrophic lateral sclerosis

Multivariate analysis and heatmap plot of spinal cord lipidomes of SOD1-G93A and WT groups. (A) Score plot of the sPLS-DA; (B) Top 20 lipid species according to loadings 1 values of the sPLS-DA; (C) Heatmap plot displaying clusters of 12 significantly altered lipid molecular species (according to one-way ANOVA) and samples. For statistical parameters and graphic details see Fig. 2 caption. Abbreviations of lipid subclasses are described in Fig. 4. Nomenclature: “d” refers to the sphingoid base followed by a n-acyl chain, for example, Cer (d18:0/22:0). “OH” refers to the hydroxyl group in the n-acyl chain, for example, Cer (18:0/24:1-OH).