Figure 1
From: LncRNA SAMD12-AS1 promotes cell proliferation and inhibits apoptosis by interacting with NPM1

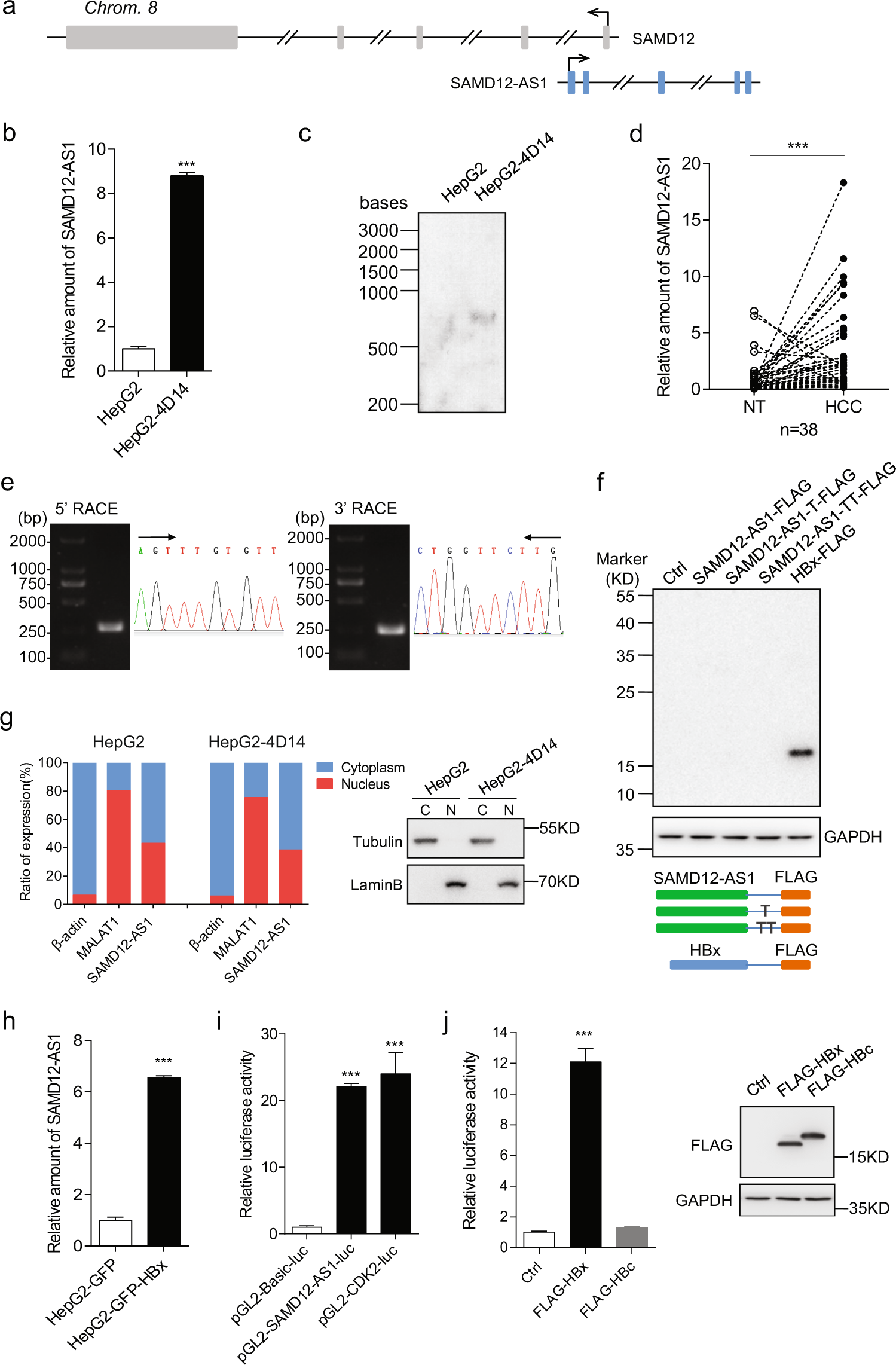
SAMD12-AS1 is upregulated by HBx. (a) Schematic map of the SAMD12 and SAMD12-AS1 genomic locus on chromosome 8. (b) Relative amounts of SAMD12-AS1 in HepG2 and HepG2-4D14 cells were examined by qRT-PCR. (c) Total RNA extracted from HepG2 and HepG2-4D14 cells was subjected to Northern blot with DIG-labeled DNA probe for SAMD12-AS1. (d) Total RNA from tumor tissues of HCC and corresponding adjacent normal tissues (NT) was extracted to measure SAMD12-AS1 levels using qRT-PCR. (e) RNA was extracted from HepG2 cells and subjected to 5′ and 3′ RACE assays for SAMD12-AS1. (f) Full-length SAMD12-AS1 was cloned into pcDNA3.1 in three open reading frames with a C-terminal FLAG tag. The plasmids were subsequently transfected into 293 T cells. After 48 h, the cell lysates were harvested and subjected to immunoblotting with anti-FLAG antibody. HBx-FLAG served as a positive control. (g) RNA from nuclear and cytoplasmic fractions of HepG2 and HepG2-4D14 cells was extracted and subjected to qRT-PCR to quantify SAMD12-AS1 normalized to β-actin mRNA and using MALAT1 as a control (left). The quality of cell fractionation was determined by immunoblotting with anti-Tubulin and anti-Lamin B antibodies. C, cytosolic fraction; N, nuclear fraction (right). (h) Total RNA was extracted from HepG2-GFP and HepG2-GFP-HBx stable cell lines, and the amount of SAMD12-AS1 was examined by qRT–PCR. (i) HepG2 cells were transfected with pGL2-Basic-luc, pGL-SAMD12-AS1-luc and pGL2-CDK2-luc as a positive control. The cell lysates were collected for a luciferase assay. The relative luciferase activities were calculated. (j) HepG2 cells were cotransfected with pGL-SAMD12-AS1-luc and pCMV FLAG-HBx, pCMV FLAG-HBc or empty vector as a control. The cell lysates were subjected to luciferase assay (left) and immunoblotting (right). ***P < 0.001. The data in b, h, i and j are representative of three independent experiments.