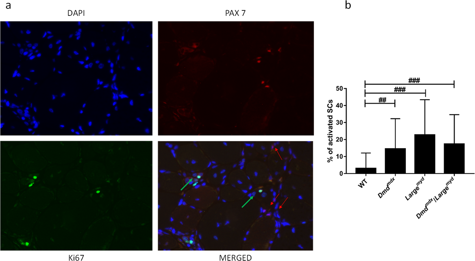
Figure 3

Representative images of PAX7 and KI67 positive SCs, magnification 200X (full immunofluorescence figures are represented at Supplementary Material). (a) Identification of quiescent and activated SCs, using as example the Largemyd model. On the merged figure, red arrows indicate quiescent SCs (DAPI+ and PAX7+); green arrows indicate activated SCs (DAPI+, PAX7+ and KI67+). (b) Percentage of activated SCs in wild-type and dystrophic models, N = 200 PAX7+ SCs per strain. Statistical difference was observed between the wild type and each one of three dystrophic models (Kruskal-Wallis test, Chi-square = 30.248, df = 3, p < 0.001, ##p < 0.01, ###p < 0.001).