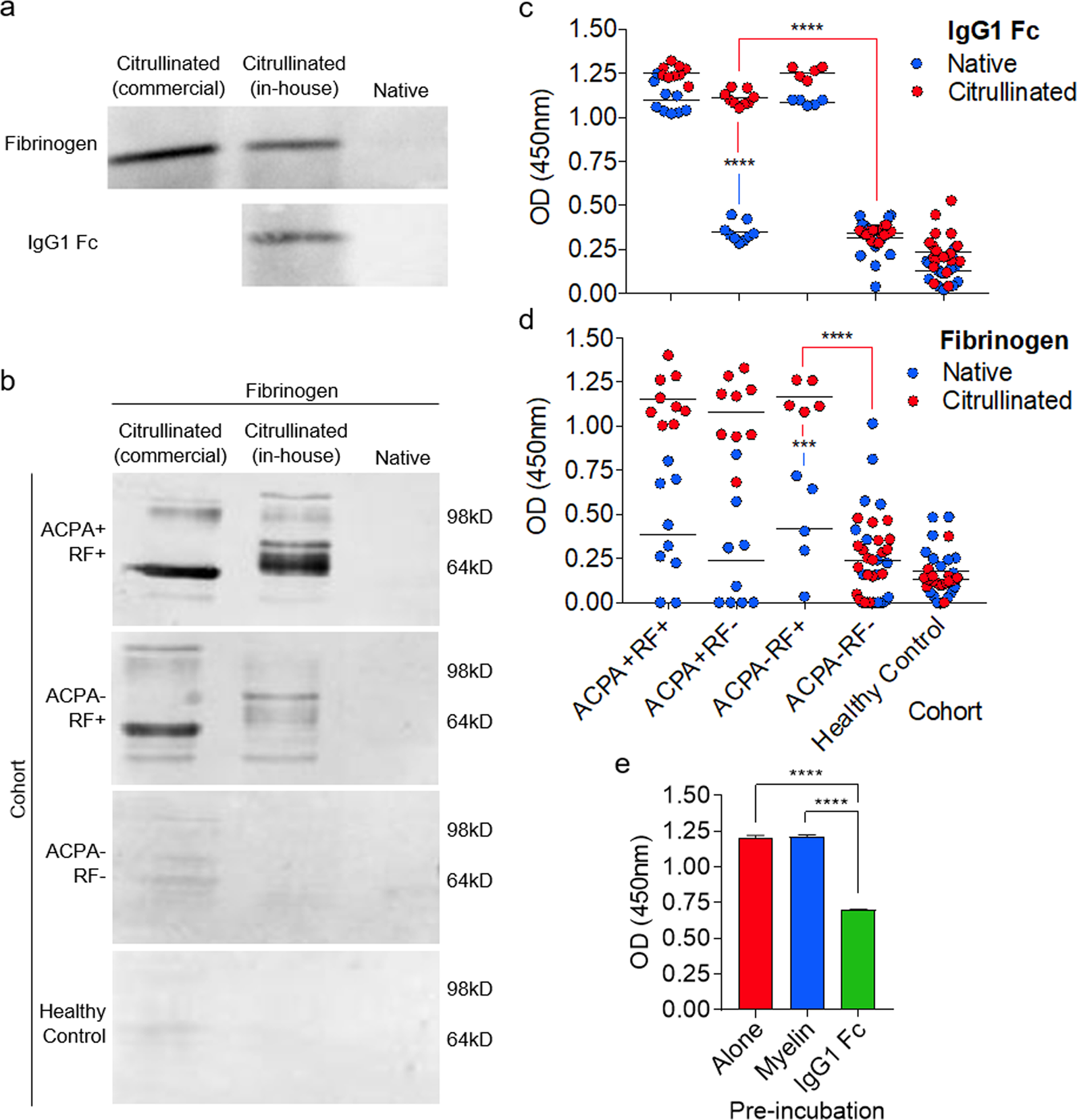
Figure 3

Citrullination facilitates cross-reactivity of RF+ serum with fibrinogen in the absence of ACPAs. (a) Native fibrinogen and IgG1 Fc were citrullinated in-house using a PAD enzyme cocktail or commercially (fibrinogen) and probed using a citrulline-specific reporter (rhodamine-phenylglyoxal). (b) Native or citrullinated fibrinogen was probed using sera from the indicated RA patient cohorts or healthy controls. Full length gels are shown in Fig. S2. (c) Graph shows serological response to native or citrullinated IgG1 Fc in the indicated RA patient cohorts or healthy controls, determined by ELISA. (d) Graph shows serological response to native or citrullinated fibrinogen in the indicated RA patient cohorts or healthy controls, determined by ELISA. (e) Graph shows reactivity of ACPA-RF+ sera with citrullinated fibrinogen after pre-incubation as indicated, determined by inhibition ELISA. Data in (e) represent three independent experiments. ****p < 0.0001; ***p < 0.001.