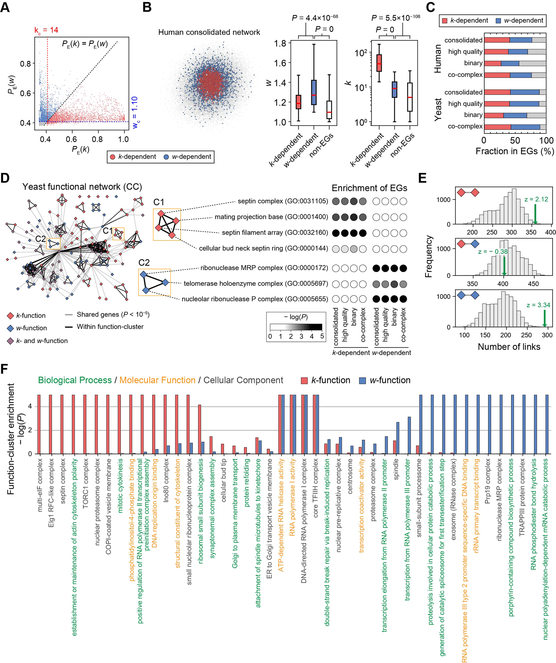
Figure 3

Classification of k-dependent and w-dependent EGs and their functional differences. (A) Classification of k-dependent and w-dependent EGs based on the probability of being essential (PE) inferred from logistic regression with k and w. Cutoffs (kc and wc) were determined to maximize MCC for each topology measure, and proteins under the cutoffs remained unclassified. (B) (left) k-dependent and w-dependent EGs in the network. (right) Topological differences among classified EGs and non-EGs. (C) Fraction of k-dependent and w-dependent EGs in different PPI networks. (D) The functional network of yeast “cellular component” (CC) terms connected by shared genes. Terms were identified as k-functions or w-functions when they were enriched with k-dependent or w-dependent EGs, respectively, in three or four PPI networks. Function-clusters were determined by the MCODE algorithm. (E) Number of links between k-functions and w-functions in the functional network of yeast CC terms; (upper) between two k-functions; (middle) between a k-function and a w-function; (lower) between two w-functions. Green arrows indicate the observed number in the real network, and gray bars show the number distribution in 10,000 random sets with shuffled k-functions and w-functions. (F) Representative GO terms of function-clusters from yeast functional networks and the bias of clusters toward k-functions and w-functions. P-values < 10−5 were set to 10−5.