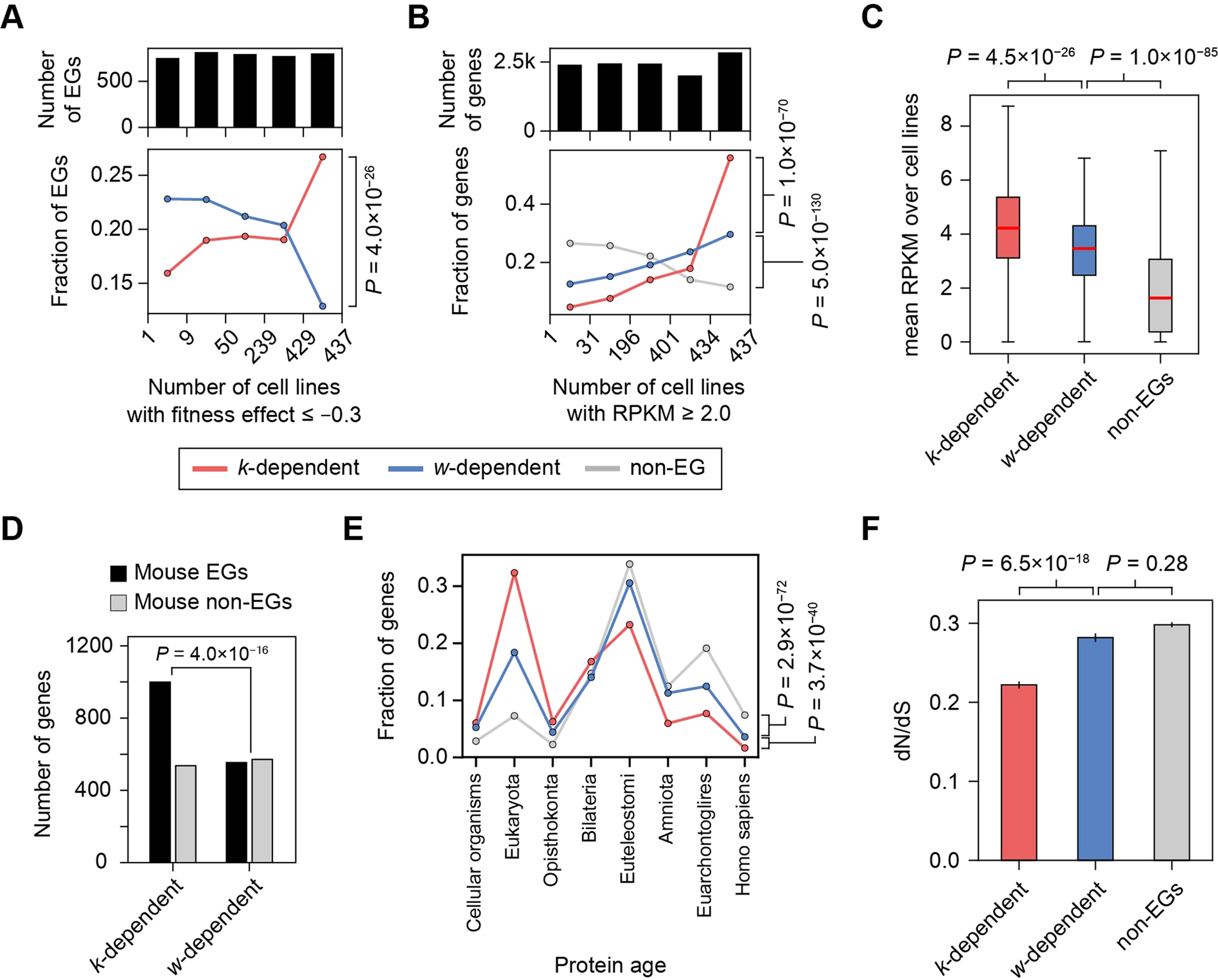
Figure 4

Contextual essentiality of human k-dependent and w-dependent EGs. (A) Contextual gene essentiality across human cell lines for k-dependent and w-dependent EGs. Bins were divided to have similar populations of EGs. (B) Contextual gene expression across human cell lines. Bins were divided to have similar populations of all genes. (C) Expression levels of genes across human cell lines. (D) Essentiality change of k-dependent and w-dependent EGs between mouse and human. (E) Phyletic age and (F) evolutionary rate (dN/dS) of k-dependent and w-dependent EGs and non-EGs.