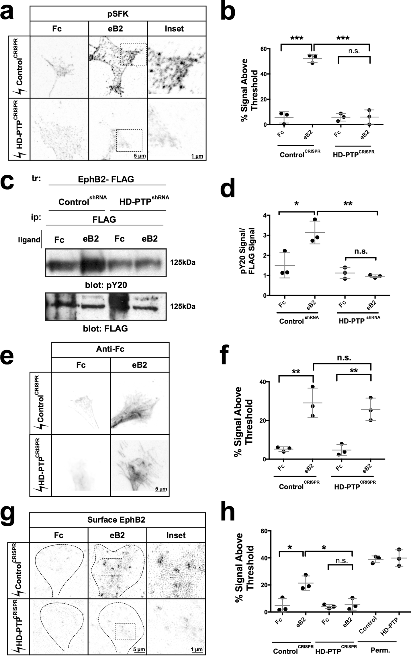
Figure 6

HD-PTP is required for ephrin-B2-induced SFK activation, EphB2 phosphorylation, and EphB2 surface patching. (a) Representative images of ControlCRISPR and HD-PTPCRISPR spinal motor neuron growth cones, incubated for 15 min with 10 µg/mL eB2 or Fc and stained for with anti-phospho-Y418-SFK, revealing SFK activation following eB2 exposure. (b) Quantification of anti-phospho-Y418-SFK signal in ControlCRISPR and HD-PTPCRISPR motor neuron growth cones, incubated for 15 min with 10 µg/mL eB2 or Fc. ControlCRISPR growth cones showed a ligand-induced increase in SFK activation (p < 0.0001), but HD-PTPCRISPR growth cones did not (p = 0.9810) (n = 3, 10–12 growth cones/n; one-way ANOVA followed by corrected Student’s t-tests). (c) Representative Western blot using anti-phosphotyrosine and anti-FLAG antibodies after pull-downs of EphB2 (with anti-FLAG antibodies) in ControlshRNA and HD-PTPshRNA HeLa cells, stimulated with 1 µg/mL eB2 or Fc for 5 min. The band size corresponds to EphB2. (d) Quantification of phosphotyrosine signal over FLAG signal shows ligand-induced phosphorylation of EphB2 in ControlshRNA HeLa cells (p = 0.0284), but not in HD-PTPshRNA cells (p = 0.3908) (n = 3; one-way ANOVA followed by Student’s t-tests). (e) Representative images of ControlCRISPR and HD-PTPCRISPR spinal motor neuron growth cones, incubated for 2 min with unclustered 10 µg/mL eB2 or Fc and stained with anti-Fc antibodies showing increased anti-Fc staining following eB2 exposure. (f) Quantification of anti-Fc signal in ControlCRISPR and HD-PTPCRISPR motor neuron growth cones, incubated for 2 min with 10 µg/mL of unclustered eB2 or Fc. ControlCRISPR growth cones showed a ligand-induced increase in anti-Fc signal (p = 0.0011), and HD-PTPCRISPR growth cones did show an increase as well upon eB2 stimulation (p = 0.0028) (n = 3, 10–12 growth cones/n; one-way ANOVA followed by corrected Student’s t-tests). (g) Representative images of ControlCRISPR and HD-PTPCRISPR motor neuron growth cones, incubated for 15 min with 10 µg/mL eB2 or Fc and immunostained for EphB2 using non-permeabilising fixation conditions. EphB2 patching is visualised through increased signal intensity of surface anti-EphB2 staining. (h) Quantification of EphB2 patching in ControlCRISPR and HD-PTPCRISPR motor neuron growth cones, incubated for 15 min with 10 µg/mL eB2 or Fc, as measured by percentage of the growth cone area containing surface EphB2 signal. In contrast to ControlCRISPR growth cones (p = 0.017), HD-PTPCRISPR growth cones failed to elicit EphB2 surface patching upon ligand binding (p = 0.5707) (n = 3; one-way ANOVA followed by corrected Student’s t-tests). Values are plotted as mean ± SD. All values can be found in Supplementary Table S4. Full sized Western blots are in Supplementary Materials. tr: transfection; ip: immunoprecipitation; kDa: kilodalton; eB2: ephrin-B2-Fc; perm: permeabilised; ***p < 0.001; **p < 0.01 *p < 0.05; n.s.: not significant. Inverted grayscale fluorescent images.