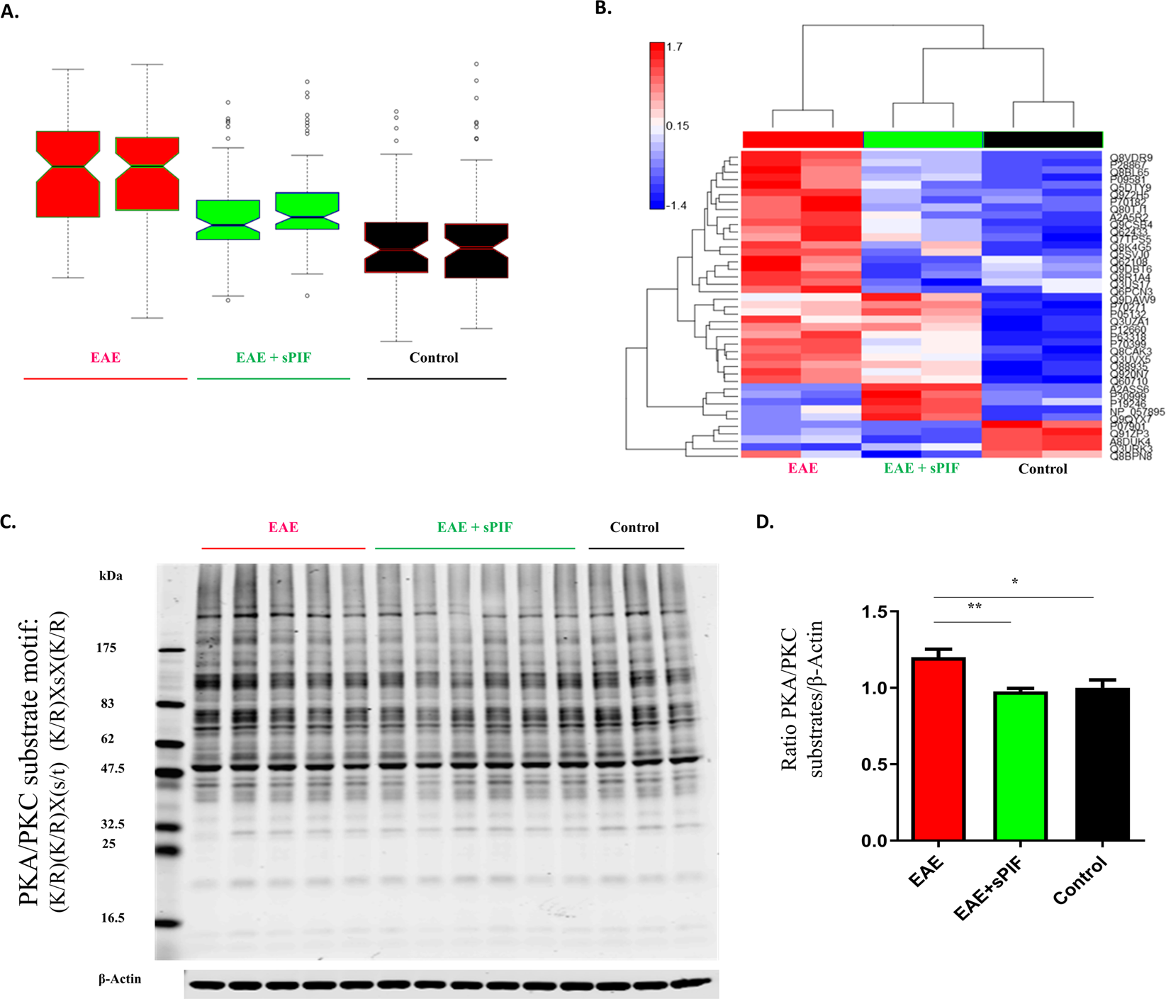
Figure 2

sPIF induces post-translational modifications in the EAE brains. (A) Box-and-Whisker graph of global normalized abundance and significantly expressed phosphoproteins. (B) The heat map shows clustered protein expression (rows) using unsupervised hierarchical clustering of phosphoproteins. Intensity ranges from highest intensity (red) to lowest (blue). Detailed protein list is presented in Tables 2 and 3. (C) Representative western blots of brain lysates probed with antibodies against specific (K/R)(K/R)X(s/t) and (K/R)XsX(K/R) phosphorylation motifs representing PKA/PKC substrates. β-Actin was used as a loading control. (D) Quantitative assessment of PKA/PKC kinase modulated proteins levels were quantified using beta-actin as a loading control. sPIF: synthetic PreImplantation Factor, EAE: experimental autoimmune encephalomyelitis. *p < 0.05; **p < 0.01; Data are presented as mean ± S.E.M. (one-way repeated measures ANOVA followed by Bonferroni’s Multiple Comparison Test, two-tailed Student’s t-test).