Figure 3
From: Lyssavirus matrix protein cooperates with phosphoprotein to modulate the Jak-Stat pathway

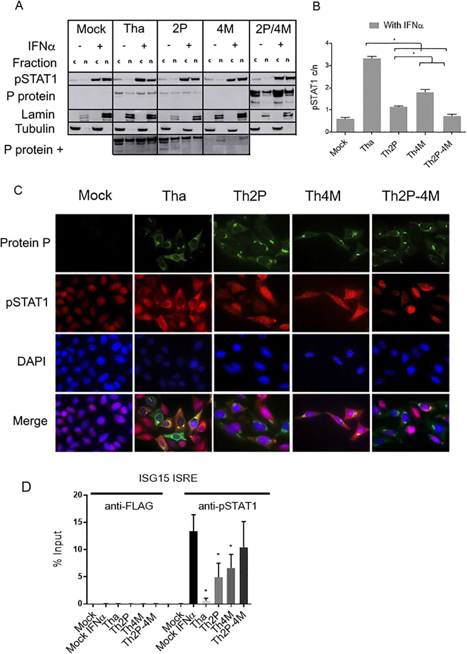
RABV P and/or M proteins are involved in pSTAT1 cytoplasmic retention. (A) After cytoplasmic and nuclear fractionation of HeLa cells infected with wild-type (Tha) or P- and/or M-mutated–protein RABVs (Th2P, Th4M, Th2P-4M) and stimulated with IFNα (1000 U/mL, 24 h) or not, the presence of P and pSTAT1 protein was analysed by immunoblotting with specific antibodies. Lamin and tubulin served as controls. Abbreviations, c: cytoplasmic fraction, n: nuclear fraction. (B) pSTAT1 cytoplasm/nucleus quantification based on three independent experiments, expressed as means ± standard deviation (T-bars)). *p < 0.05. (C) Specific antibody immunolabeling of pSTAT1, and P and M proteins in cells infected with different recombinant RABVs. DAPI was used to stain nuclei blue. (D) HeLa cells were infected with wild-type (Tha) or Th2P, Th4M, Th2P-4M. After 24 h of infection, IFNα (1000 U/mL, 24 h) was added. ChIP assays were run with the indicated antibodies. ChIP DNA was analyzed by qPCR by using ISG15-ISRE primers. Results are expressed as the means ± standard deviation (T-bars) of three independent experiments. *p < 0.05.