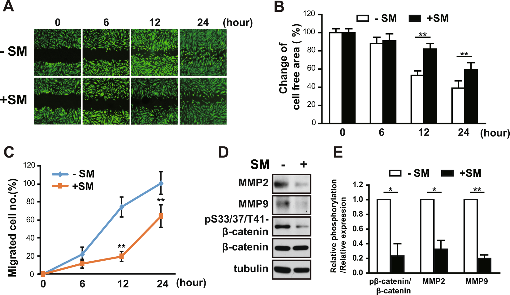
Figure 2

SM impedes the migration of human eSCs. (A–C) Human eSCs were scratched with a T200 tip and then incubated under 1 g or SM for the indicated times. (A) Cells were stained using the CytoPainter Cell Tracking Staining Kit and photographed. (B) The cell-free area was measured using ImageJ and change of cell-free area was calculated. (C) The number of migrated cells was counted using ImageJ. (D) The cells were incubated either under terrestrial gravity (1 g) or under SM for 36 h, lysed, and analyzed by western blotting. (E) Western blot images were analyzed using ImageJ to determine the relative protein expression of MMP-2 and MMP-9 (using tubulin as the internal control) and the relative phosphorylation of S33/37/T41-β-catenin (using β-catenin as the internal control). Abbreviations: simulated microgravity (SM). Data are expressed as mean ± SD, with paired t-tests performed as indicated. **P < 0.01, *P < 0.05 versus control at each indicated time.