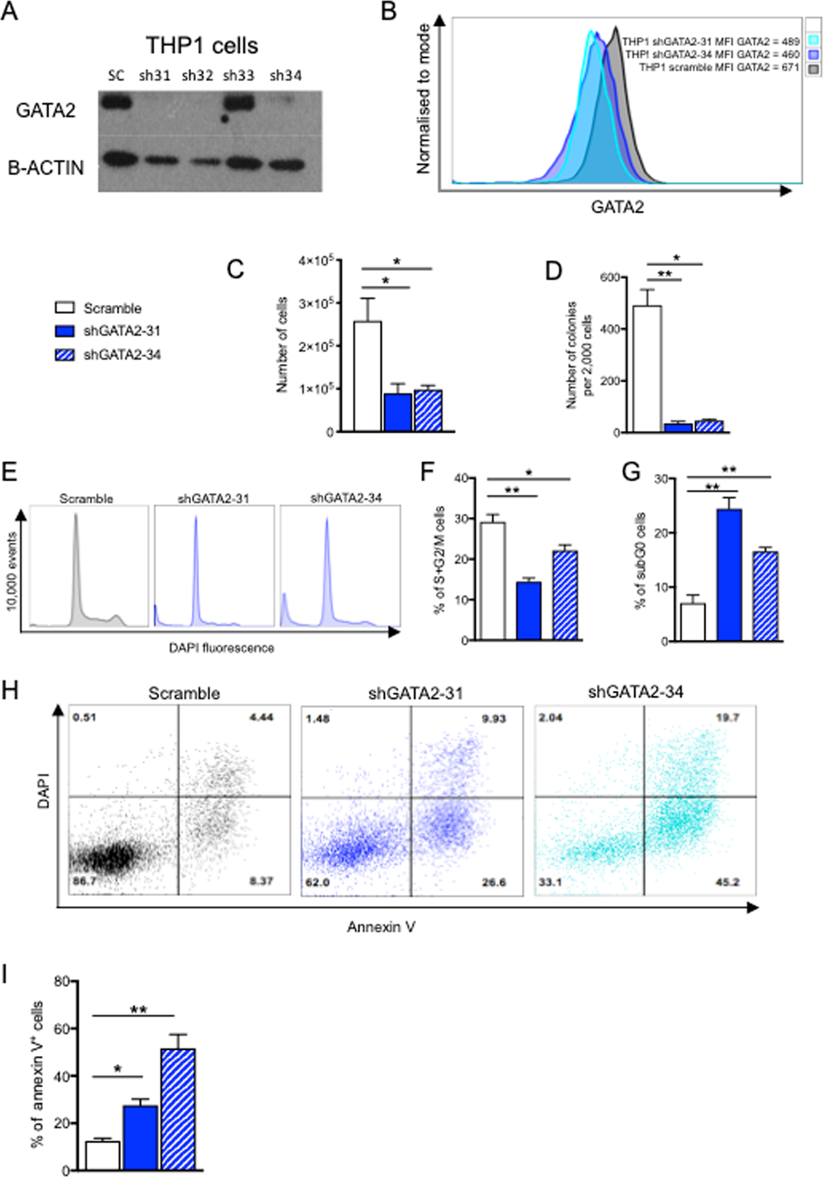
Figure 2

GATA2 knockdown impedes cell proliferation and induces apoptosis of THP1 AML cells. THP1 cells were transduced with lentiviruses encoding a short hairpin against human GATA2 (or scramble control) and a GFP reporter. GFP+ cells were FACS-sorted and cultured for 72 hours. (A) Western blot showing GATA2 knockdown in THP1 cells. Un-cropped Western blot shown in Supplementary Fig. 1 (B) Flow cytometry histogram showing GATA2 protein levels in shGATA2 31 and 34 compared to control using intracellular flow cytometry. (C) Number of live cells at 72 hours after sorting (n = 4). (D) Number of CFCs at day 12 (n = 4). (E) Flow cytometry histogram showing cell cycle profile at 72 hours after sorting (F,G). Frequency at 72 hours after sorting of (F) proliferating cells (S + G2/M) and (G) apoptotic cells (subG0/G1) (n = 4). (H) FACS plots showing increased apoptosis after GATA2 knockdown 72 hours after sorting. (I) Frequency of apoptotic cells (Annexin V+) at 72 hours after sorting (n = 4). Data are mean ± SEM. Statistical analysis: Mann–Whitney U test.