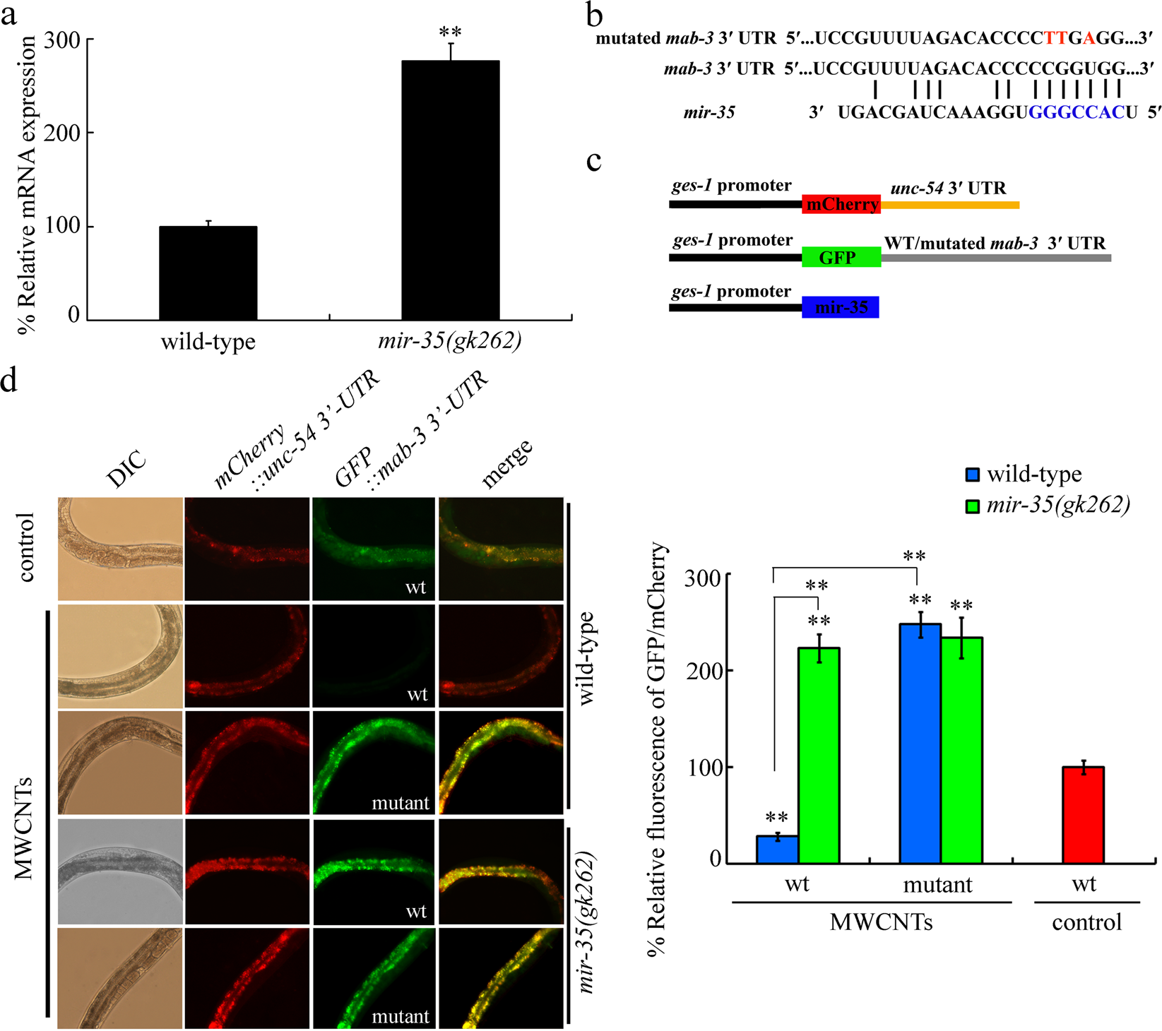
Figure 4

In vivo 3′-UTR binding assay of mab-3. (a) Effect of mir-35 mutation on mab-3 expression. Bars represent means ± SD. **P < 0.01 vs wild-type. (b) Predicted binding site on mab-3 3′ UTR by Targetscan. mir-35 seed sequence is shown in blue. (c) DNA construct outline. (d) Fluorescence images of the mab-3 3′-UTR GFP reporter in nematodes exposed to MWCNTs. wt, wild-type. MWCNT exposure concentration was 0.1 μg/L. Bars represent means ± SD. **P < 0.01 vs wt/control (if not specially indicated).