Figure 2
From: Harnessing the tissue and plasma lncRNA-peptidome to discover peptide-based cancer biomarkers

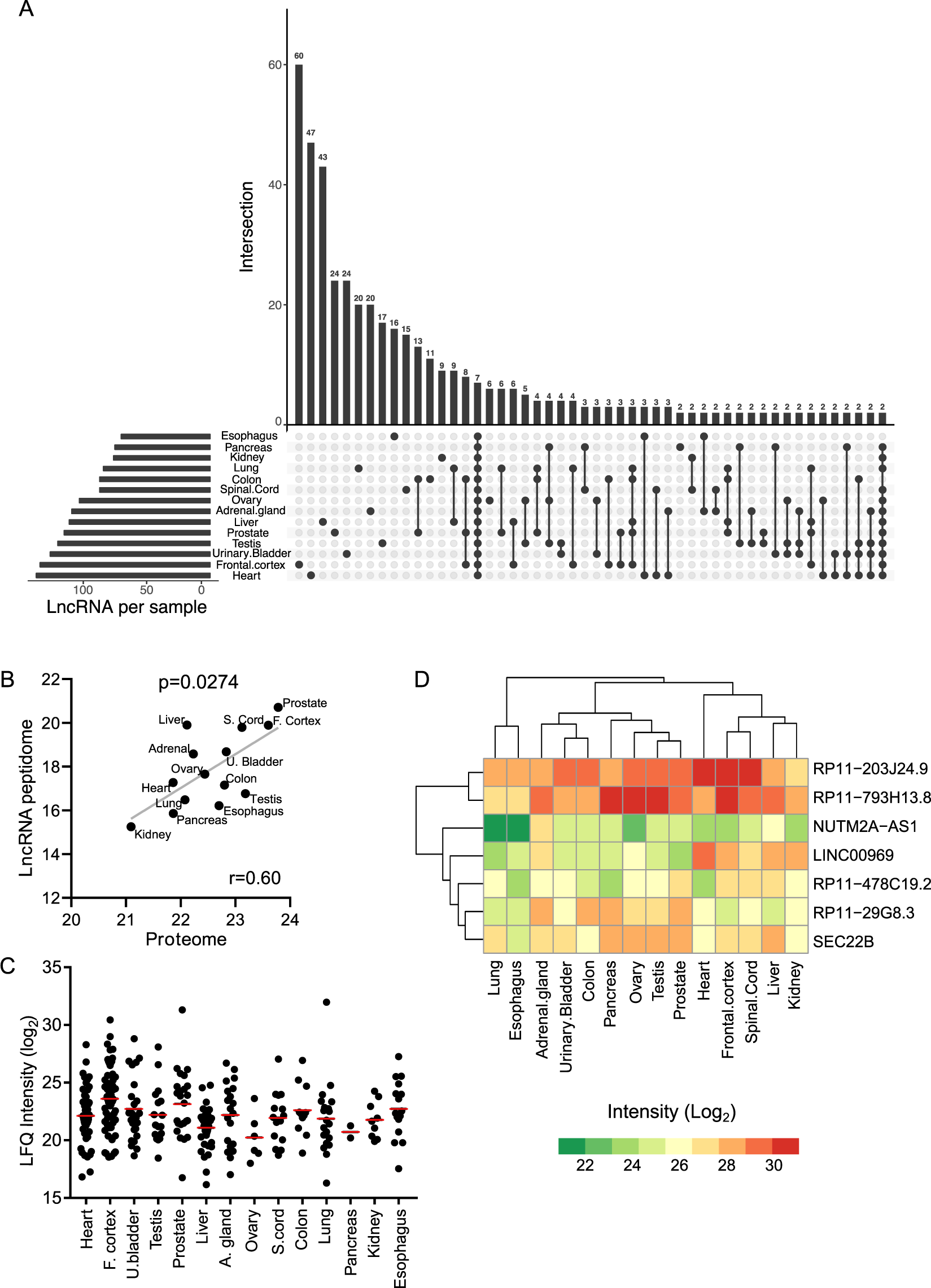
Characterization of lncRNA-peptidome in primary human tissues. (A) Identification of the tissue-specific and ubiquitously expressed lncRNA polypeptides. The horizontal bars represent the total number of lncRNA polypeptides identified in each human tissue samples. The vertical bars represent the number of polypeptides identified in a single (tissue-specific) or multiple tissues. The dots indicate the tissues for which the polypeptides were identified. (B) Correlation plot of average intensity (Log2) of all identified proteins (proteome) and lncRNA polypeptides (lncRNA-peptidome) across 14 tissues. X- and Y- axis represent the global intensities of proteome and lncRNA-peptidome respectively. Spearman correlation coefficient was calculated and indicated by r. The diagonal line was fitted with the linear regression. P-value represents the statistical significance as calculated by t-test. (C) Label free intensities (LFQs) of tissue-specific lncRNA polypeptides across 14 tissues are shown in Log2 scale. Each dot represents the LFQ of a particular tissue-specific lncRNA polypeptide. The average LFQ value for each tissue is indicated by red bar. (D) Heatmap representing the abundance profile of 7 ubiquitously expressed lncRNA polypeptides across 14 human tissues. The columns (tissues) and rows (LncRNA polypeptides) were clustered by using hierarchical clustering algorithm. The color code represents the intensities of the polypeptides where red and green means high and low intensities, respectively.