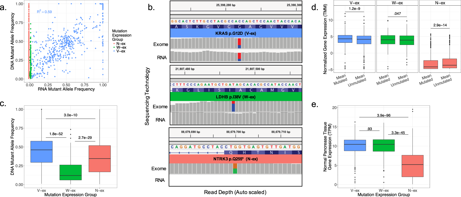
Figure 3

Mutant allele expression is associated with DNA mutant allele frequency, but not RNA expression level. (a) All mutations identified within patient derived cell lines DNA allele frequency plotted against their corresponding RNA allele frequency. (b) Integrative genomic viewer representation of the exome sequencing and RNA sequencing for a V-ex mutation, W-ex mutation, and N-ex mutation. Non-gray colors represent the presence of conflicting nucleotides aligned to the Hg19 reference genome. (c) The distribution of DNA allele frequencies for the three mutation expression groups and statistical significance based on a two-sample t-test with a two-tail p-value. (d) Two sample paired t-test with a two-tail p-value between the average gene expression levels of samples with the mutated gene and samples without the mutated gene for each mutation expression group. (e) A box plot of the mean expression across 193 normal pancreas tissues of identified mutated genes within the patient derived cell lines. A two-sample t-test with a two-tailed p-value was used to compare mutation expression groups.