Figure 2
From: Evidence of CD40L/CD40 pathway involvement in experimental transfusion-related acute lung injury

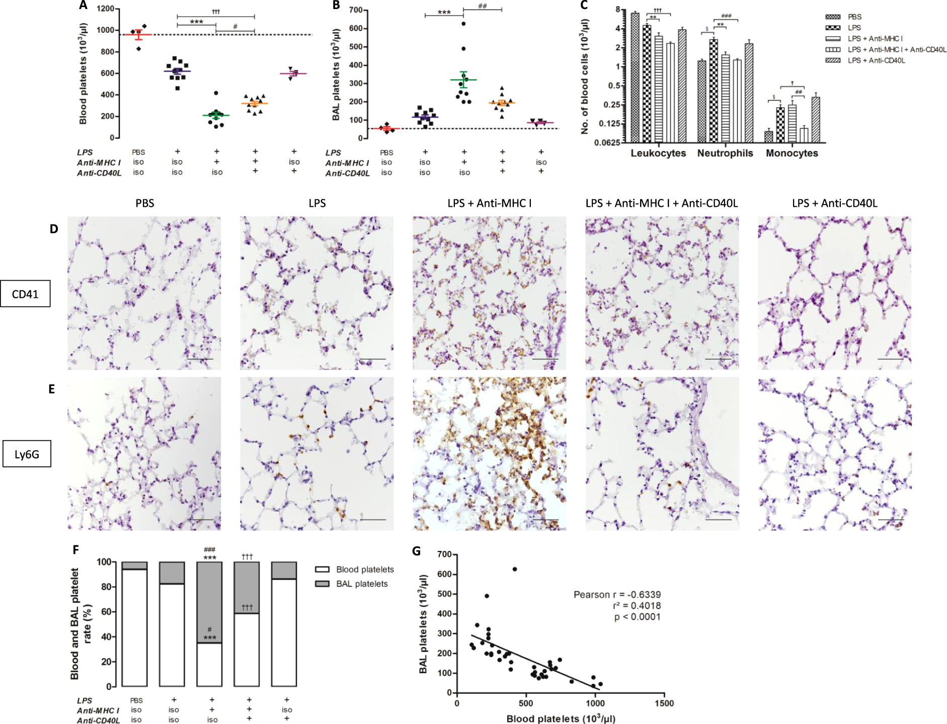
Evaluation of cell migration. Numbers of platelets in peripheral blood (A) and BAL (B), and of leukocytes, neutrophils, and monocytes in peripheral blood (C) were measured for each group of mice. Immunohistochemistry staining characteristic of platelet (CD41) (D) and neutrophil (Ly6G) (E) infiltration in the lungs are presented for each mouse group (Original magnification x400). Scale bar, 50 μm. Blood and BAL platelet proportions are presented for each group of mice. (F) Data are presented as means. §p < 0.05, §§p < 0.01, and §§§p < 0.001 indicate differences between the [PBS] (n = 4) and [LPS] (n = 10) groups; *p < 0.05, **p < 0.01, and ***p < 0.001 indicate differences between the [LPS] and [LPS + anti-MHC I] (n = 10) groups; †p < 0.05, ††p < 0.01, and †††p < 0.001 indicate differences between the [LPS] and [LPS + anti-MHC I + anti-CD40L] (n = 10) groups; and #p < 0.05, ##p < 0.01, and ###p < 0.001 indicate differences between the [LPS + anti-MHC I] and [LPS + anti-MHC I + anti-CD40L] groups. Correlation between blood and BAL platelet levels (G) was evaluated for all mice (n = 38). Spearman’s correlation and the coefficient of determination are represented by r and r², respectively, and p < 0.05 was considered statistically significant.