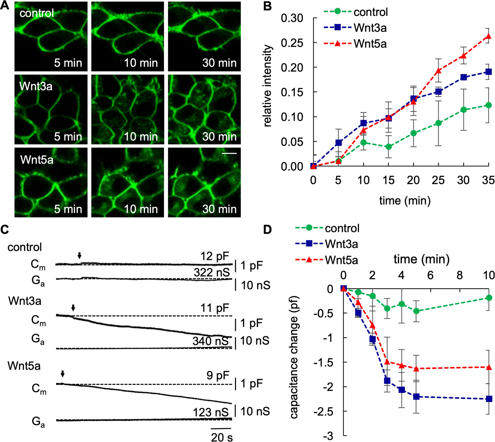
Figure 1

(A) Fluorescent image of FM 4-64 endocytosis in control or Wnt-treated HEK293 cells. Cells were incubated for 1 minute with 10 µM of the FM 4-64 dye before addition of 5 ng/ml of the Wnt3a or Wnt5a ligands. Scale bar = 10 µm. (B) Quantification of the effect of canonical Wnt3a and noncanonical Wnt5a on the uptake of FM4-64. The relative fluorescent intensity is given as the ratio of intracellular fluorescence to whole-cell fluorescence. In control cells, the relative fluorescent intensity increased over time and shows the steady state uptake of FM4-64. Both ligands were independently tested against the control and found to be significantly higher (Student’s t-test, P < 0.005). Number of cells: control (n = 20), Wnt3a (n = 19) Wnt5a (n = 18). (C) Representative whole-cell capacitance recordings of control and Wnt-treated HEK293 cells. Arrow marks the time point of addition of the Wnt protein. Ga and Cm: imaginary and real part of admittance, corresponding to changes in membrane conductance (Ga lower trace) and capacitance (Cm upper trace). (D) Quantification of the effect of the Wnt ligands in whole-cell capacitance measurements. Number of measured cells: control (n = 9), Wnt3a (n = 9) Wnt5a (n = 10).