Figure 5

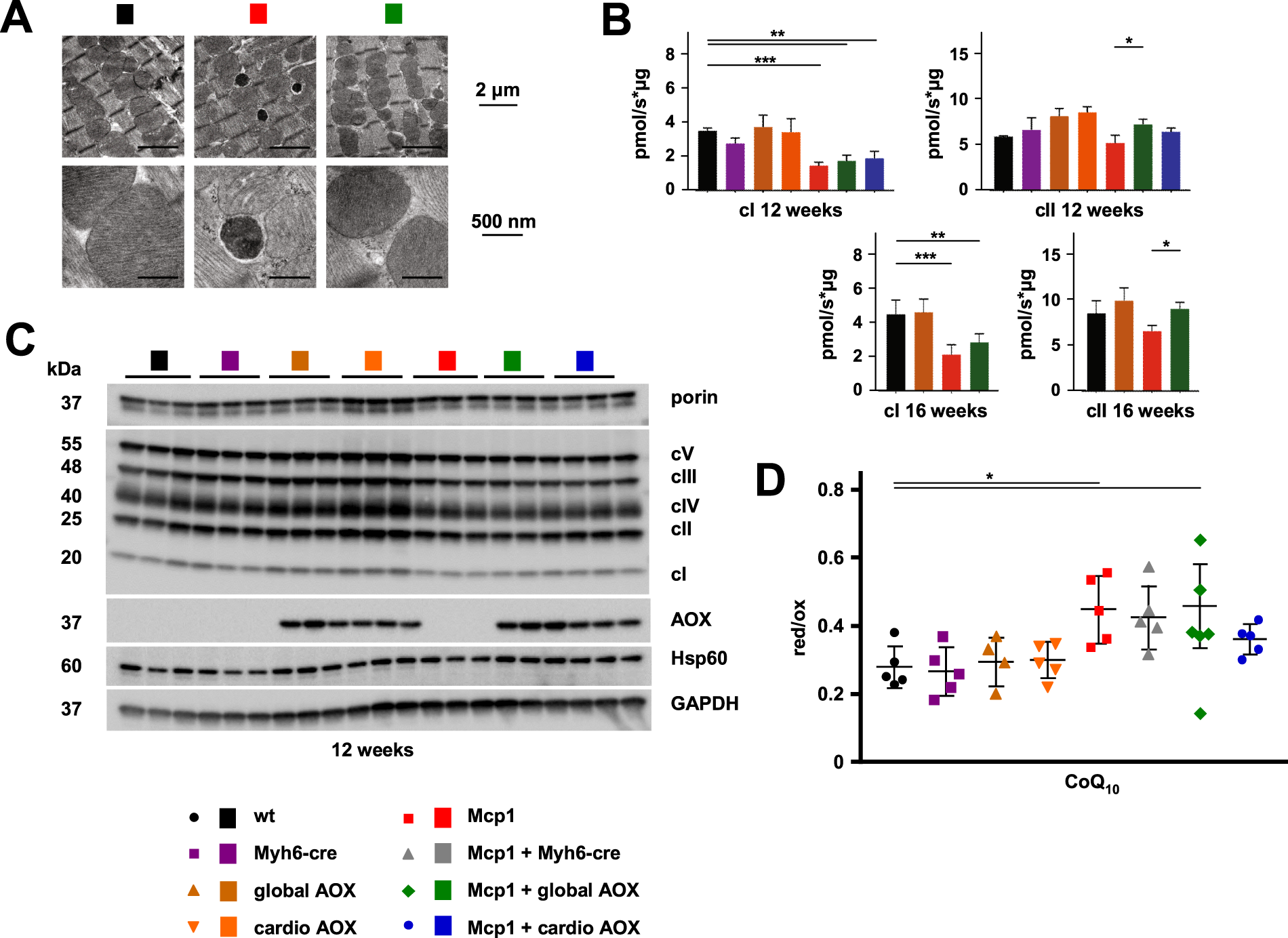
Compromised mitochondrial functions in Mcp1 mice are minimally modified by AOX. Transmission electron micrographs of cardiac left ventricle from 12-week old animals of the indicated genotypes and treatments. Scale bars as indicated: bottom images represent higher magnification of portions of those shown in the top line. The dark inclusions in close proximity to mitochondria, seen in cardiomyocytes from the Mcp1-overexpressing mice, are interpreted as secondary lysosomes. >12 such sections were analysed from mice of each genotype (2–3 sections from each of 2 blocks from 3 individuals). Multiple such inclusions were seen in the sections from Mcp1 mice, but not from controls or from mice expressing global AOX. Note also the less densely packed cristae in mitochondria from the Mcp1-overexressing mice, which was evident in all sections analysed. (B) Respirometry of mitochondrial suspensions from heart tissue of mice of the indicated genotypes, driven by cI- or cII-linked substrates as shown. (C) Representative Western blots of heart protein extracts from 12-week old mice of the indicated genotypes, probed as shown. Note that each lane represents a sample from an individual mouse, analyzed on separate gels for different proteins. Approximately equal loading was confirmed by the use of a prestained gel system (see images from these gels in Fig. S3D). For each genotype, samples from five individual mice were analyzed, giving means ± SD of densitometric signal as shown in Fig. S3A. (D) HPLC analysis of ratio of reduced to oxidized CoQ10 in hearts from 12-week old mice of the indicated genotypes. Horizontal lines denoted by asterisk (*) indicate significant differences between groups (one-way ANOVA, with Tukey’s post hoc HSD test, p < 0.05, Table S4).