Figure 4
From: Role of POMC and AgRP neuronal activities on glycaemia in mice

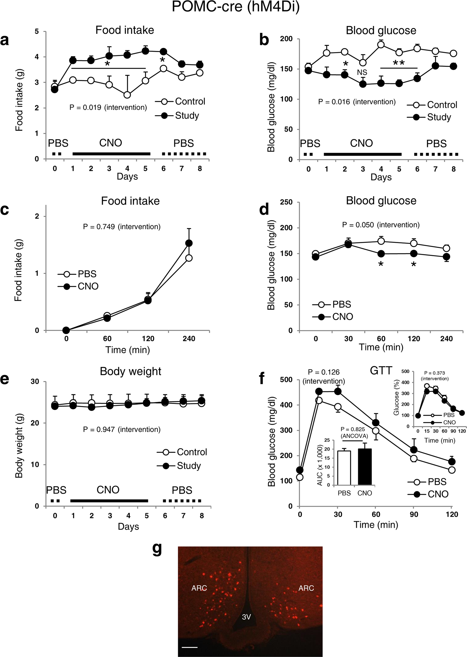
Inhibition of POMC neuronal activity in lean normoglycaemic mice increases food intake, but decreases blood glucose. Food intake (daily (a) and acute (c)), blood glucose (daily (b) and acute (d)), body weight (e) and GTT (f) of POMC-cre male normoglycaemic mice. (g) Representative m-Cherry expression image for the verification of the injection site. Data are shown as means ± s.e.m. (n = 4–5/group). Statistics were performed as described in Fig. 1. CNO (2.5 mg/kg) was injected every 6 hours. AAV8-DIO-hM4Di-mCherry (inhibitory) was injected into the study and control mice that received CNO and PBS, respectively for 5 days. All mice then received PBS for an additional 3 days. Abbreviations are the same as described in Fig. 1. The image in (g) was captured at 20× magnification. Scale bar, 100 μm. NS: Not significant. *P ≤ 0.05, **P ≤ 0.01.