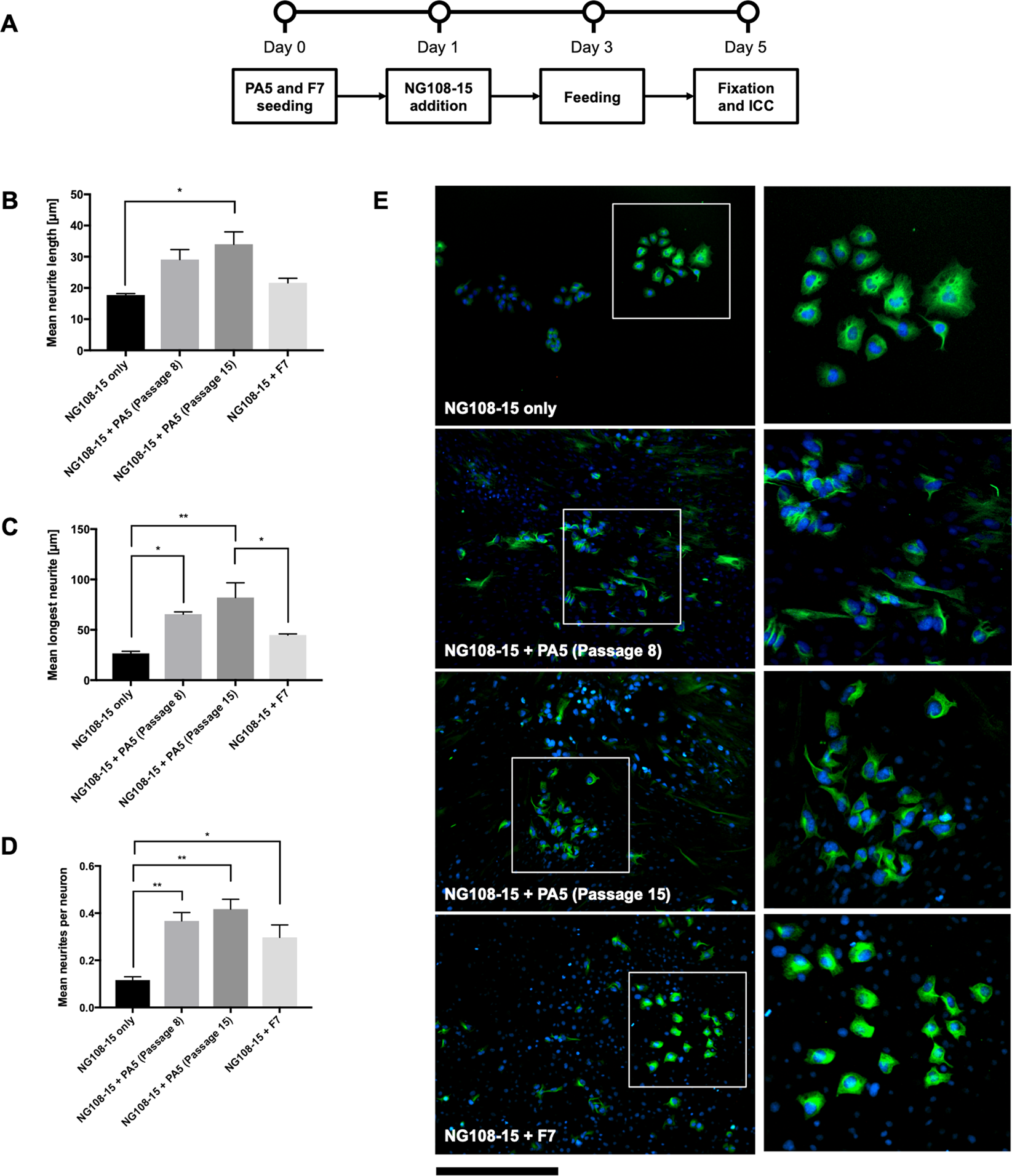
Figure 4

Co-culture of PA5 hOMCs at passage 8 (PDL 10) and passage 15 (PDL 18) with NG108–15 cells. (A) Timeline of the co-cultures with NG108-15 cells. (B) Mean neurite length, (C) mean longest neurite, and (D) mean number of neurites per neuron measurements were performed manually. (E) Representative images of co-cultures stained with ß-III-tubulin at 100 × total magnification and zoomed regions with NG108-15 cells. Scale bar represents 400 µm at 100 × total magnification, and 200 µm at the zoomed regions. Data are mean SEM, n = 3.