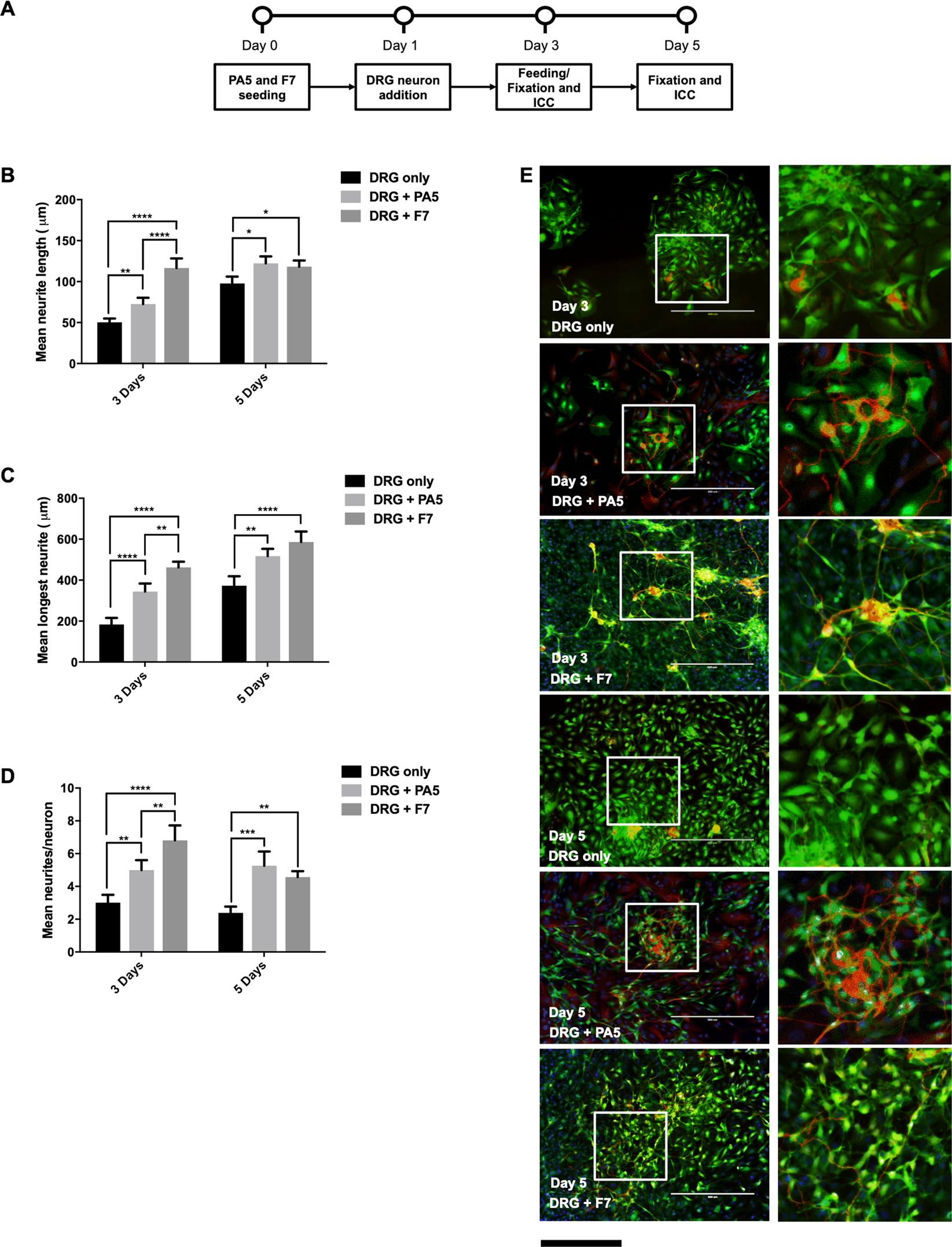
Figure 5

Co-culture of PA5 hOMCs with DRG neurons. (A) Timeline of the co-cultures with DRG neurons. (B) Mean neurite length, (C) mean longest neurite, and (D) mean number of neurites per neuron measurements were performed manually. Representative images of co-culture stained with ß-III-tubulin (red) and S100ß (green) at 100 × total magnification and zoomed regions with DRG neurons. Scale bar represents 400 µm at 100 × total magnification, and 200 µm at the zoomed regions. Data are mean SEM, n = 3.