Figure 1
From: Dynamic Remodeling of the Host Cell Membrane by Virulent Mycobacterial Sulfoglycolipid-1

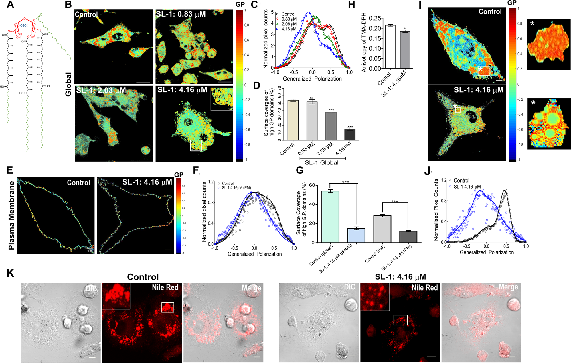
Mtb virulent lipids distinctly alter the host cell membrane order and fluidity. (A) Chemical structure of Mtb Sulfoglycolipid-1 (SL-1). (B) Pseudo-colored GP images of THP-1 macrophage control cell and cells in the presence of the indicated concentration of Mtb SL-1 for 4 h. (C) Global GP distribution from the stack of GP images (n = 90, N = 3) deconvoluted by fitting Gaussian distributions. (D) Surface coverage (%) of high G.P. domains (global) equated to the area under the curve of high G.P population. (E) Membrane segmented pseudo-colored GP pixels of control and SL-1 treated cells and (F) associated GP distribution fitted to Gaussian distribution. (G) Surface coverage (%) of high G.P. domains both globally and in plasma membrane of cells in control and in presence of 4.16 μM SL-1, equated to the area under the curve of high G.P populations. (H) Reduced membrane micro viscosity of SL-1 treated THP-1 cell membrane. Control and SL-1 treated THP-1 cells were labeled with TMA-DPH (4 µM) and the fluorescence anisotropy were measured. Data are mean ± SEM from three independent experiments and were compared using the two-tailed student’s t-test (*P < 0.01). (I) Pseudo-colored GP image of control and SL-1 treated cells displaying segmented objects (indicated with the white star) and the object GP image and their (F) associated GP distribution fitted to Gaussian distribution. Scale bar: 10 μm, 40X water objective. (J) Confocal fluorescent images of control and SL-1 treated cells stained with Nile red to observe lipid droplets. Scale bar 10 μm, 63X oil objective.