Figure 3
From: Improved spatial resolution by induced live cell and organelle swelling in hypotonic solutions

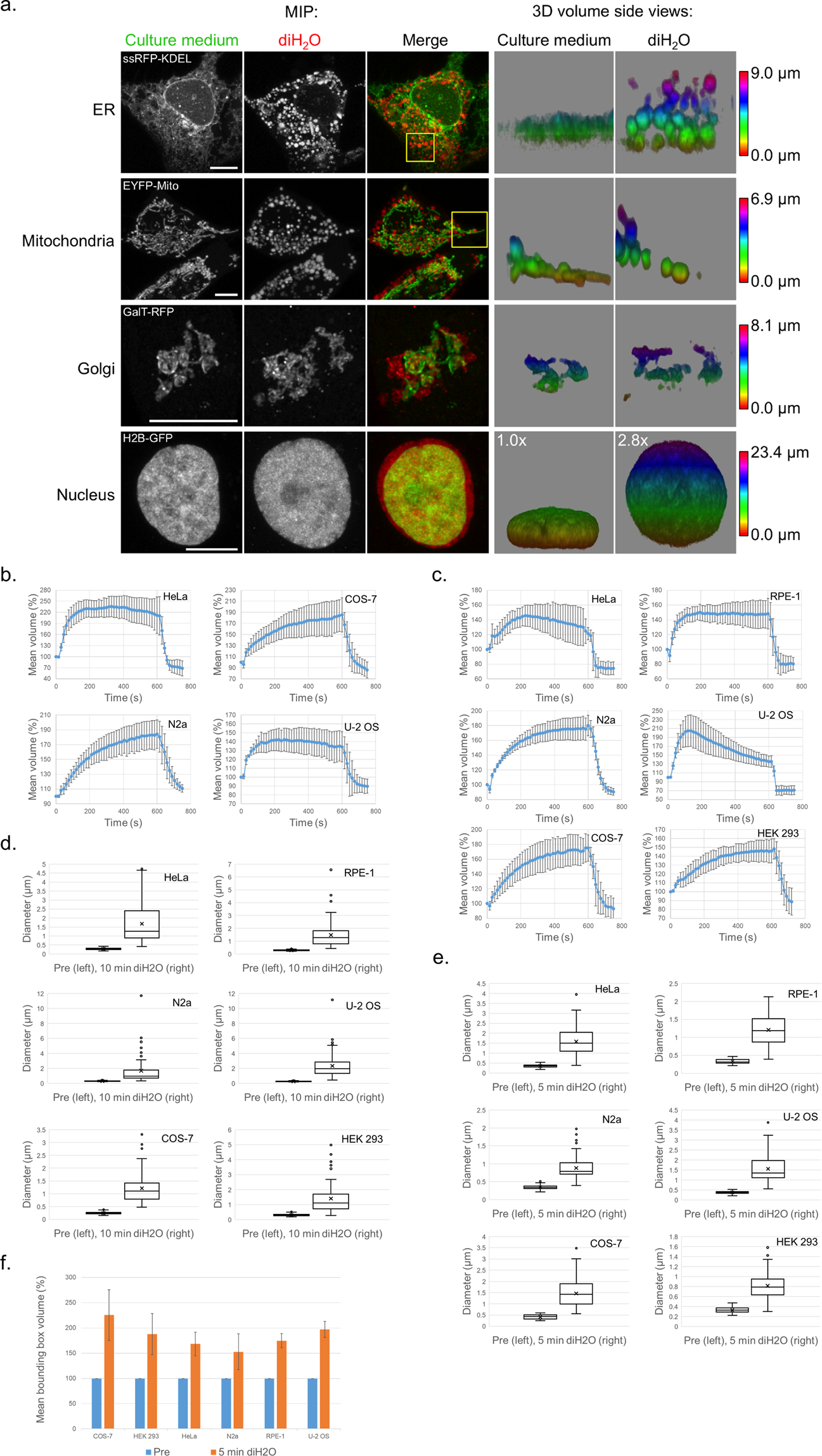
Swelling of live organelles in hypotonic solutions. (a) MIP images (columns 1–3) and corresponding side views of 3D volume renderings (columns 4 and 5) of a U2-OS cell expressing ssRFP-KDEL (top row), HeLa cells expressing EYFP-Mito (row 2), a HeLa cell expressing GalT-RFP (row 3) and a COS-7 cell expressing H2B-GFP (bottom row) pre (culture medium, columns 1 and 4) and post incubation in diH2O for 200 s (diH2O, columns 2 and 5). The Z-layers of the 3D volume renderings are color-coded. The volume increase of the nucleus is indicated in the top left corners (bottom row, columns 4 and 5). Scale bars, 10 µm. (b,c) Quantitative analyses of (b) whole cell volumes and (C) nucleus volumes over time upon incubation of cells in diH2O. The hypotonic solution was applied to the cells at 0 s and replaced with conventional cell culture media at 600 s to address swelling and unswelling dynamics. Shown are mean volumes of (b) cells and (c) nuclei ± standard deviations from independent experiments of individual cells, (b) HeLa, n = 8, N2a, n = 6, COS-7, n = 6, U-2 OS, n = 7, (c) HeLa, n = 7, N2a, n = 8, COS-7, n = 8, U-2 OS, n = 6, RPE-1, n = 7, HEK 293, n = 7. For both, cell and nucleus volume quantification, 3–4 replicates from independent experiments were used. (d–f) Quantitative analyses of (d) ER and (e) mitochondria diameters and (f) Golgi 3D shapes pre and post incubation of cells in diH2O. Post incubation image series were taken at 10 min (d) and 5 min (e,f). Shown are box plots from plot profile measurements of ER (d) and mitochondria (c) membranes, or 3D bounding box volume measurements of the Golgi ± standard deviations from independent experiments of individual cells. (d) n = 54–79, 3–4 replicates, (e) n = 46–73, 3 replicates (f) n = 3–5, 3 replicates.