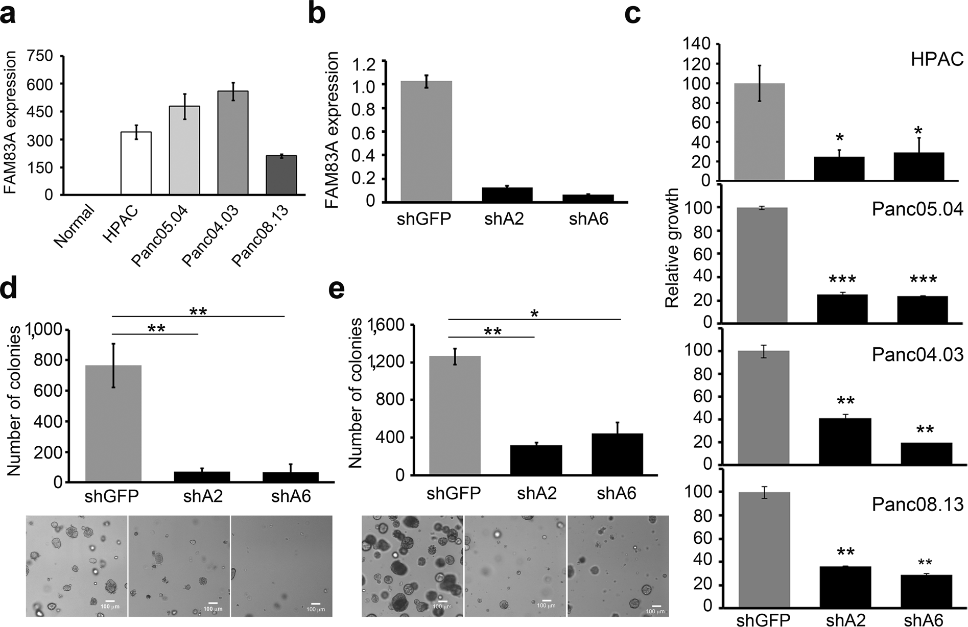
Figure 2

Elevated FAM83A is essential for the growth of pancreatic cancer cells. (a) FAM83A mRNA expression was assessed in a panel of pancreatic cancer cell lines compared to normal pancreas. (b–e) Ablation of FAM83A (b) using two different lentiviral shRNA constructs targeting FAM83A (shA2, shA6) drastically reduced the growth of pancreatic cancer cell lines in culture (c) and of HPAC cells in soft agar (d) and 3D organotypic matrigel cultures (e). All data are representative of three independent experiments (n = 3). All bar graphs show mean ± SD. Student’s t-test was used to assess statistical significance with *, ** and *** representing p < 0.05, p < 0.01 and p < 0.001 respectively.