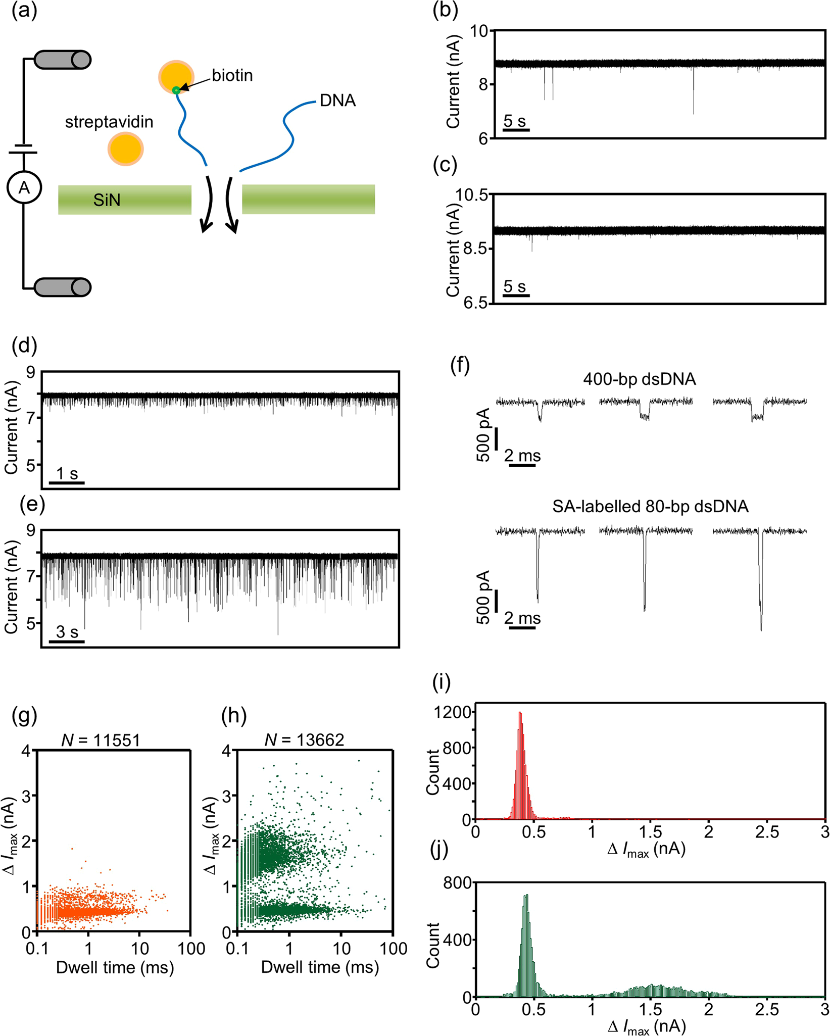
Figure 7

Detection of the passage of SA-labelled and non-labelled dsDNA through nanopores. (a) Schematic illustration of the detection of SA-labelled and non-labelled dsDNA passing through a nanopore. The voltage applied was 0.2 V (Vtrans = 0.2 V and Vcis = 0 V). (b,c) Time traces of ionic current through nanopores fabricated in (b) 20-nm-thick and (c) 14-nm-thick SiN membranes. The solution in the cis chamber was 1 M KCl with 100 nM SA. The estimated diameters of the nanopores were (b) 10.4 nm and (c) 10.2 nm. (d,e) Time traces of ionic current through a nanopore fabricated in a 20-nm-thick SiN membrane. The solution in the cis chamber was (d) 1 M KCl with 15 nM 400-bp dsDNA. Then, the solution was incompletely displaced by (e) 1 M KCl with 15 nM SA-labelled 80-bp dsDNA. The estimated diameter of the nanopore was 9.8 nm. (f) Magnified views of typical ionic-current blockades derived from 400-bp dsDNA and SA-labelled 80-bp dsDNA passing through the nanopore. (g,h) Scatter plots of ΔImax and dwell time for translocation events of (g) 400-bp dsDNA and (h) SA-labelled 80-bp dsDNA and 400-bp dsDNA. (i,j) Histograms of ΔImax for translocation events of (g) 400-bp dsDNA and (h) SA-labelled 80-bp dsDNA and 400-bp dsDNA.