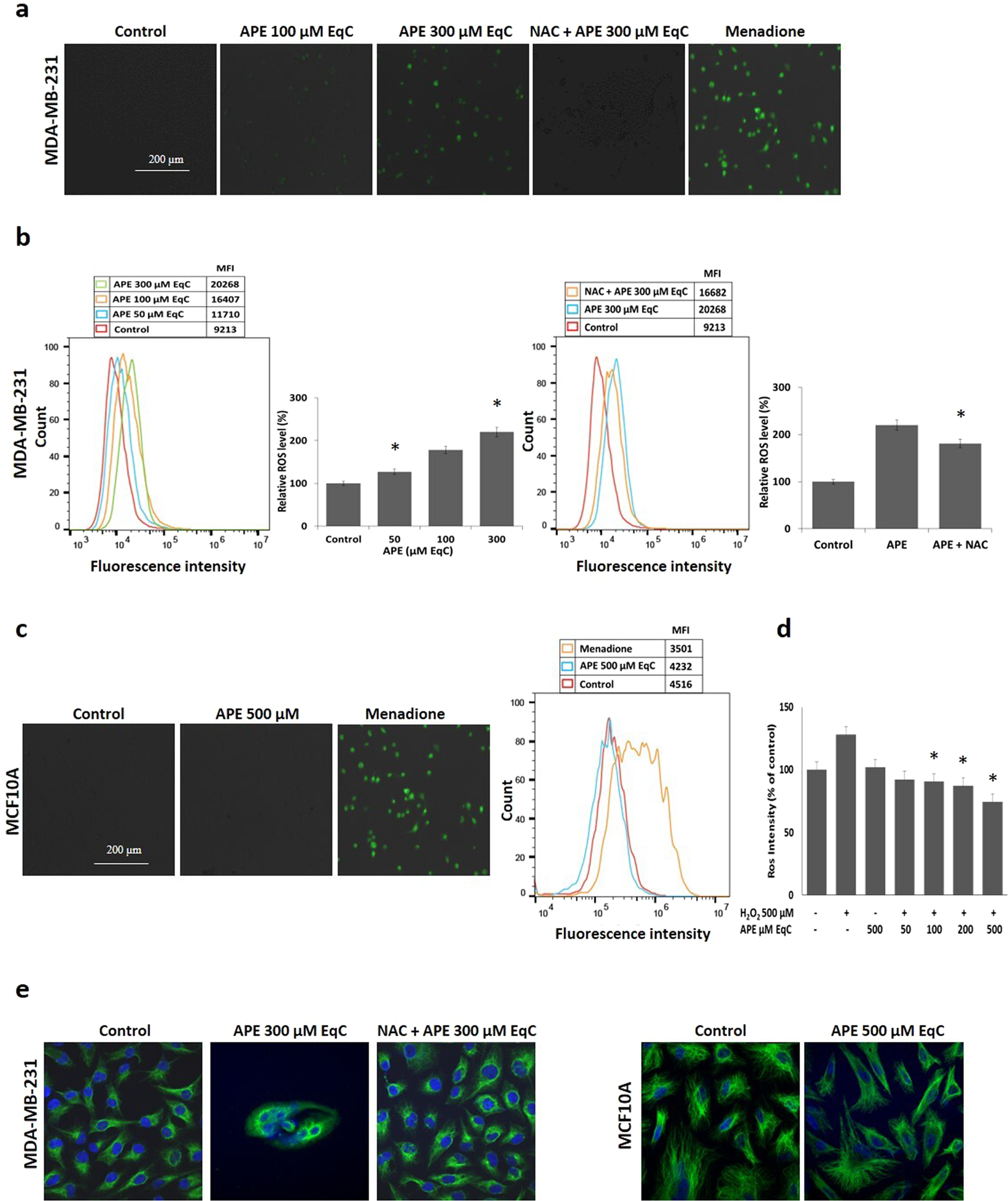
Figure 4

APE increases ROS accumulation in MDA-MB-231 cells, while it displays an antioxidant effect in MCF10A cells. (a) Representative images of CellROX staining for oxidative stress determination analyzed by fluorescence microscopy 24 h post-treatment of MDA-MB-231 cells with 100 and 300 µM EqC APE alone or in combination with NAC 5 mM. Menadione is used as positive control while NAC is used as ROS scavenger. (b) MDA-MB-231 cells were treated for 24 h with 50, 100, and 300 µM EqC APE alone or in combination with NAC 5 mM and then subjected to flow cytometry to measure ROS levels. MFI values are reported. (c) MCF10A cells were treated or not (control) with 500 µM EqC APE for 24 h and, after CellROX staining, analyzed by fluorescence microscopy and FACS analysis. Menadione is used as positive control, MFI values are reported. (d) Inhibitory effect of APE on H2O2-induced oxidative stress in MCF10A cells. Cells were incubated for 24 h with or without APE at the indicated concentrations prior to H2O2 500 µM exposure for 30 min. ROS were detected with DCFH-DA and the fluorescence intensity was calculated. Data were expressed as a percentage of untreated control. *P < 0.05 versus H2O2 500 µM treated cells. (e) Representative confocal images of the effect of APE on cell and nuclear morphology in MDA-MB-231 and MCF10A cells treated or not (control) with 300 and 500 µM EqC APE, respectively, alone or in combination with NAC 5 mM for 24 h. Nuclear DNA was labelled with DAPI (shown in blue) while vimentin antibody (in green) was used as cytoskeleton marker. The image of APE-treated MDA-MB-231 cells showing DAPI staining, vimentin staining, and the merge is included in the supplementary information (Fig. S5).