Figure 1
From: Neuronal avalanches and time-frequency representations in stimulus-evoked activity

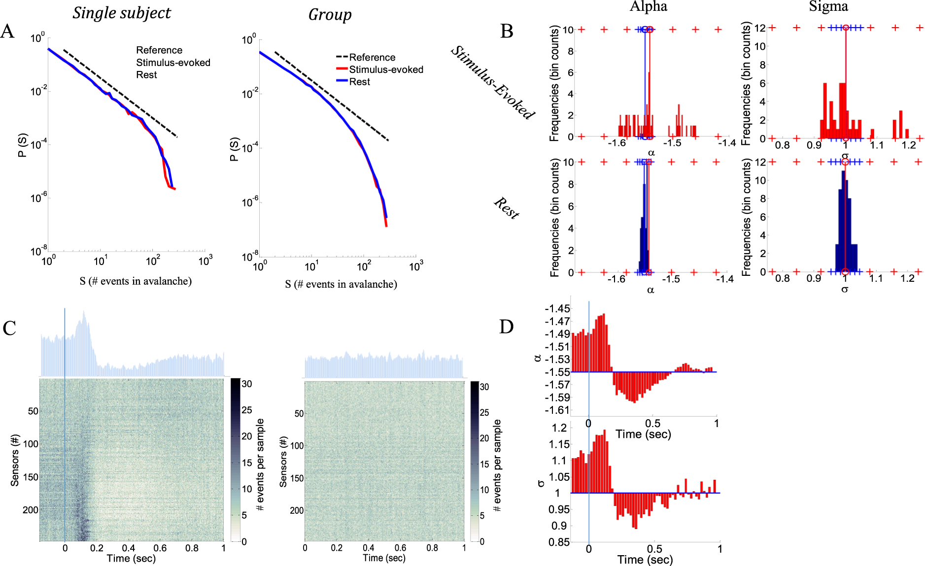
Neuronal avalanche analyses of stimulus evoked and resting state activities. (A) Avalanche size distributions of a single subject (right panel) and of the group of subjects (left panel). Notably, at both the single subject and the group, the distributions of stimulus evoked and rest overlap. Additionally, due to between-subject variability at the cut-off, the group distribution (across all subjects) demonstrate a more curved and gradual decline in the slope. Estimations of best-fit parameters rely more heavily on the higher probability (small avalanches) limit (see Methods). (B) Calculating the power law exponents, α, and the branching parameter, σ, for avalanches accumulated during 80 msec intervals resulted in more disperse histograms for stimulus evoked activity versus rest. Blue and red vertical lines indicate the averages of the rest and stimulus evoked histograms, respectively. Markers of plus sign indicate SD = 1, 2, 3 from the mean. (C) Grand supra-threshold event rasters of stimulus-evoked (left panel) and rest (right panel) and PSTHs (above rasters). An event is marked by a dot at the relevant sensor and time point. The color of the dot is the number of events summed across all trials and subjects. (D) Time-dependent stimulus-evoked histograms of α and σ relative to the mean over the resting state (the y-axis ticks indicate the corresponding values of stimulus evoked activity) reveal a similar trend as the grand raster (right panel in C).