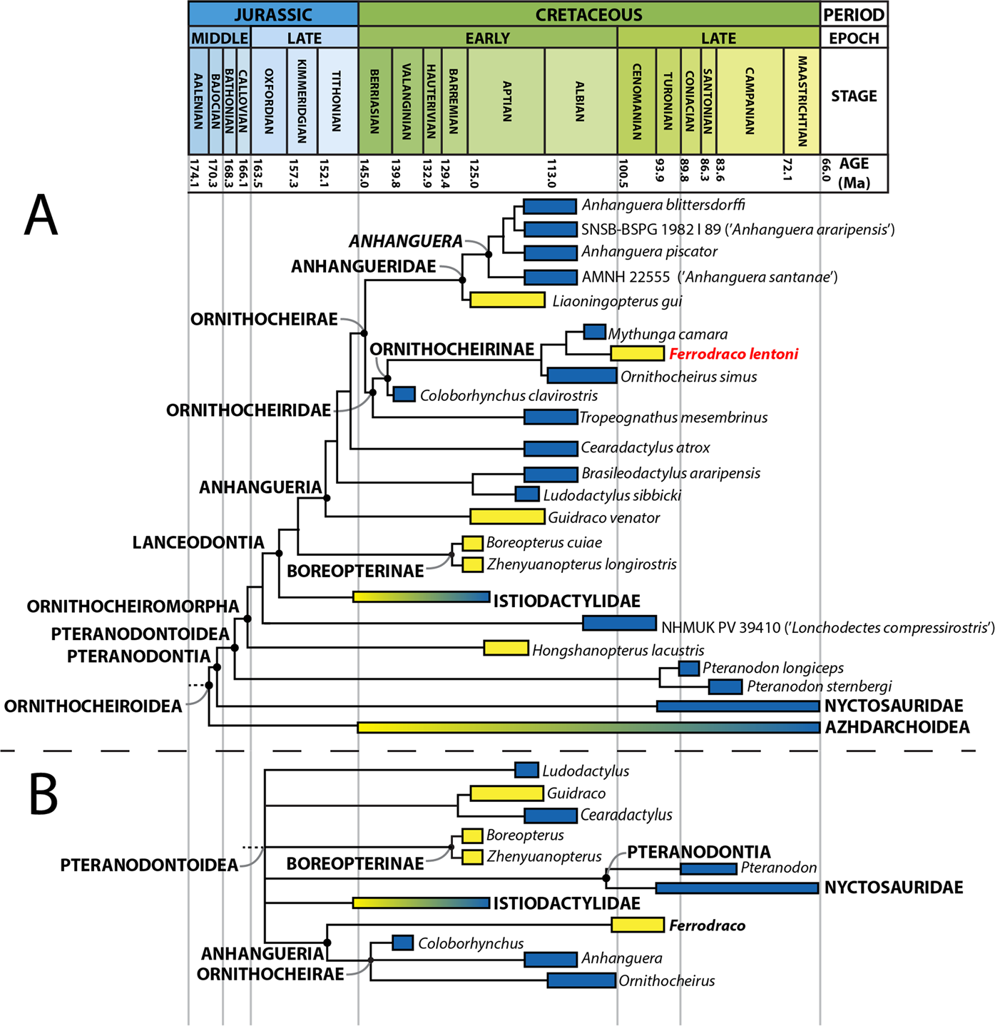
Figure 7

Time-calibrated phylogenetic trees of Ornithocheiroidea (Pterosauria: Pterodactyloidea), with some non-anhanguerian nodes collapsed for simplicity. The box next to each taxon demarcates its temporal range (including stratigraphic uncertainty), whereas the colour of each box reflects the palaeoenvironmental setting from which the taxon derives (yellow = terrestrial; blue = marine). (A) Tree based on the matrix of Andres et al.19, with Ferrodraco lentoni gen. et sp. nov. and Mythunga camara included; (B) Tree based on the matrix of Lü et al.36, with Ferrodraco lentoni gen. et sp. nov. included.