Figure 2
From: Increased Granulopoiesis in the Bone Marrow following Epstein-Barr Virus Infection

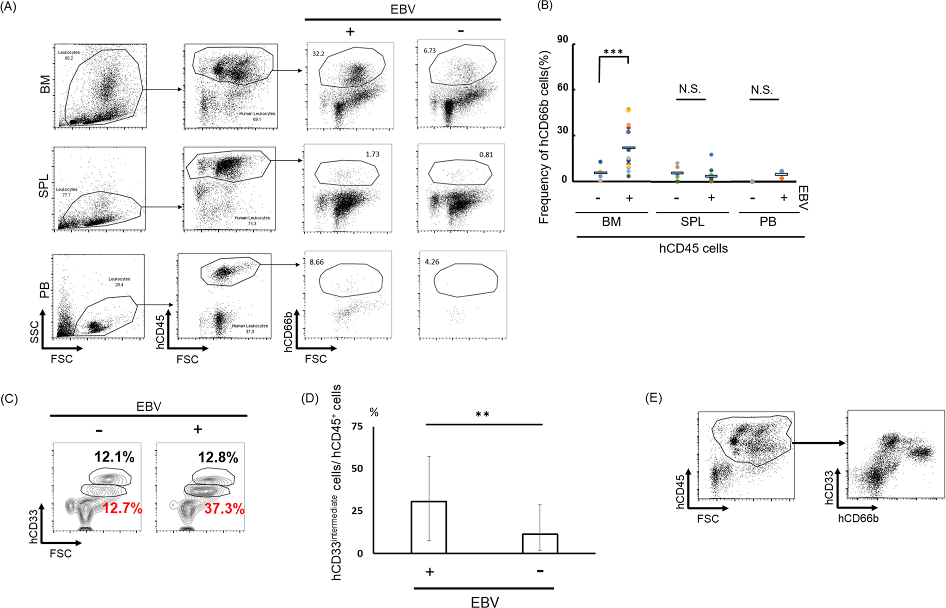
Development of granulopoiesis only in bone marrow with EBV infection. (A) hCD45+ and hCD66b+ Abs were used for detection of granulocyte by flow cytometer. Bone marrow (BM) (EBV+; n = 16, EBV−; n = 6), SPL (spleen) (EBV+; n = 12, EBV−; n = 6) and PB (peripheral blood) (EBV+; n = 5, EBV−; n = 2) in mice were analyzed. (B) Frequency of granulocyte in humanized mice tissue. BM, SPL, PB were compared between infected and uninfected condition. Data are mean ± SD. (C,D) hCD33intermediate cells n BM between EBV-infected (n = 10) and uninfected (n = 5) humanized mice BM. hCD33intermediate cells were detected from hCD45+ cell population. **p < 0.05. (E) The majority of CD33intermediate cells are hCD66+.