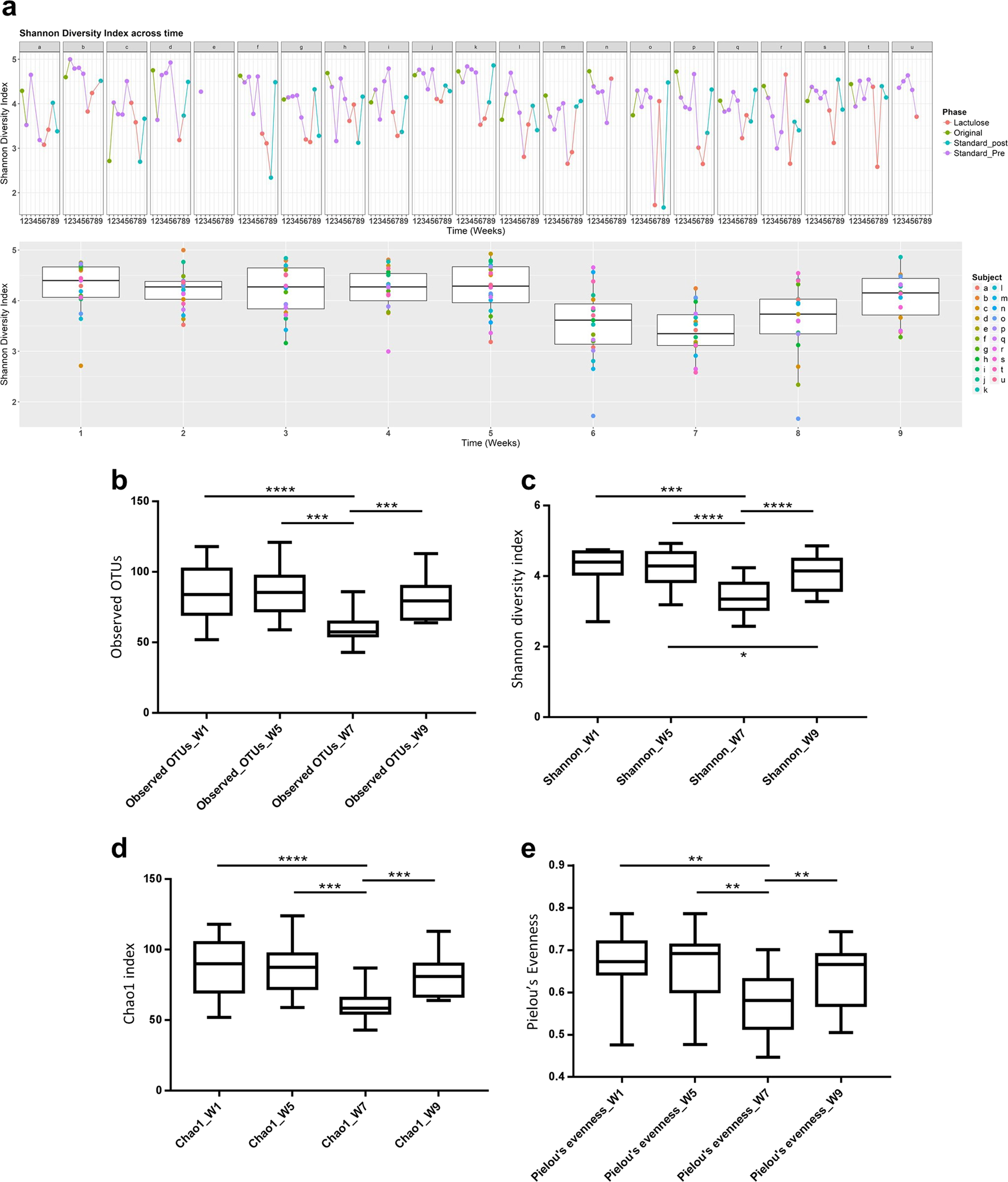
Figure 2

Variation of the canine faecal microbiota, assessed by alpha diversity metrics. (a) Shannon diversity index across a cohort of healthy owned dogs (letters a-u) while either on their usual diet (Original, week 1), a standard diet (Standard_Pre, weeks 2–5), a standard diet and oral lactulose (Lactulose, weeks 6–7), or a standard diet after having stopped lactulose (Standard_Post, weeks 8–9). (b–e) Box and whiskers plots (median, 25th and 75th quartiles), depicting different alpha diversity metrics at selected weeks: observed operating taxonomic units (OTUs) (b); Shannon diversity index (c); Chao1 index (d); and Pielou’s Evenness. (e) *p < 0.05; **p < 0.01; ***p < 0.001; ****p < 0.0001 (Wilcoxon matched-pairs signed rank test).