Figure 3
From: Network-based method for drug target discovery at the isoform level

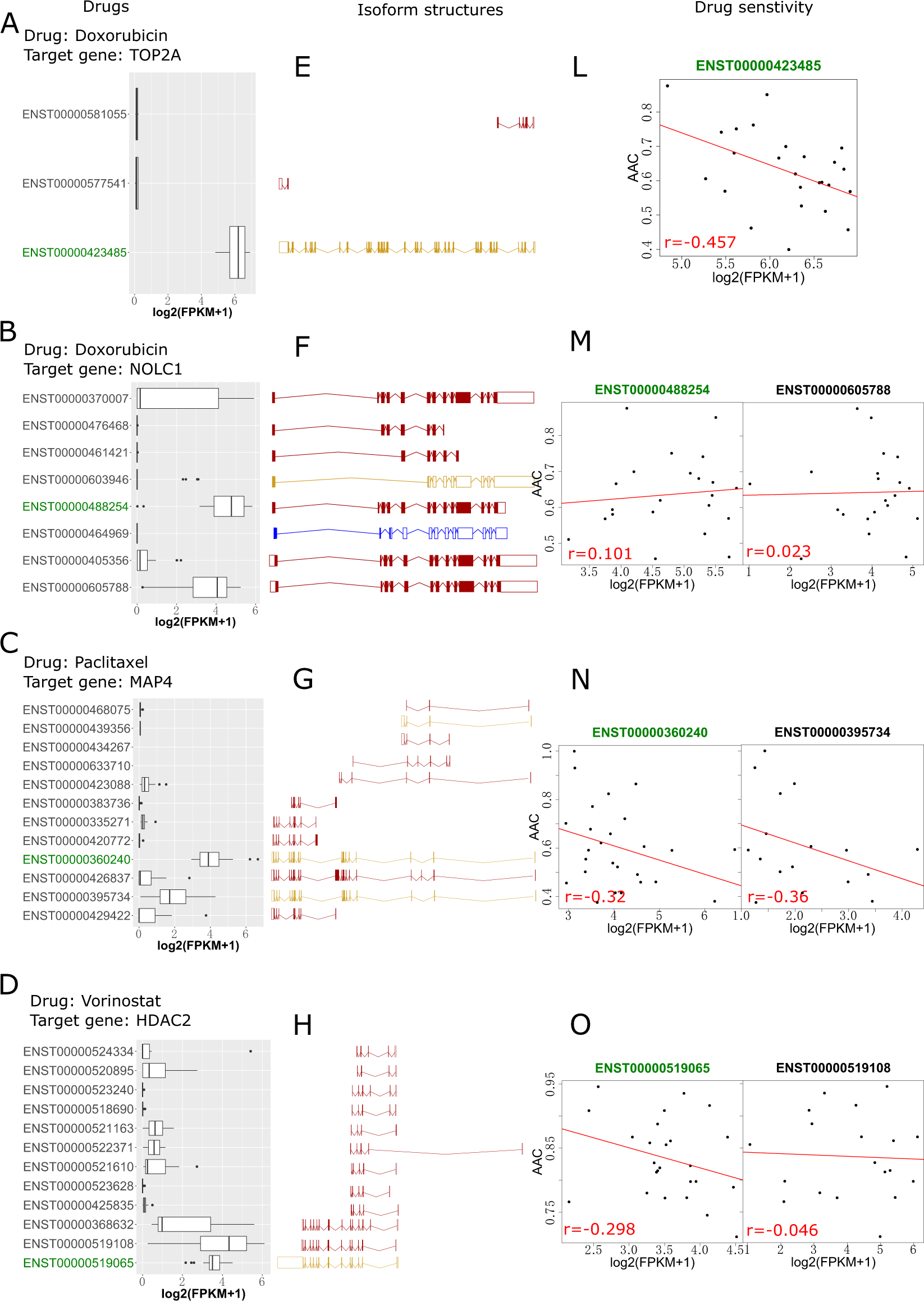
Association between the isoform expression levels of target genes and drug responses. Panels A–D show the isoform expression levels of the target genes (in the network) for drugs used in the gCSI and CMap datasets, including vorinostat, paclitaxel and doxorubicin. Panels E–H visualize the structure of each transcript isoform using the Ensembl Genome Brower. Red indicates transcripts that are protein-coding isoforms in the Ensembl database. Protein-coding isoforms annotated by Ensembl and Havana (shown in yellow and blue, respectively) represent processed transcripts. Panels L–O show the associations between isoform expression and the drug sensitivity data (AAC).