Figure 4
From: Chemical proteomics reveals target selectivity of clinical Jak inhibitors in human primary cells

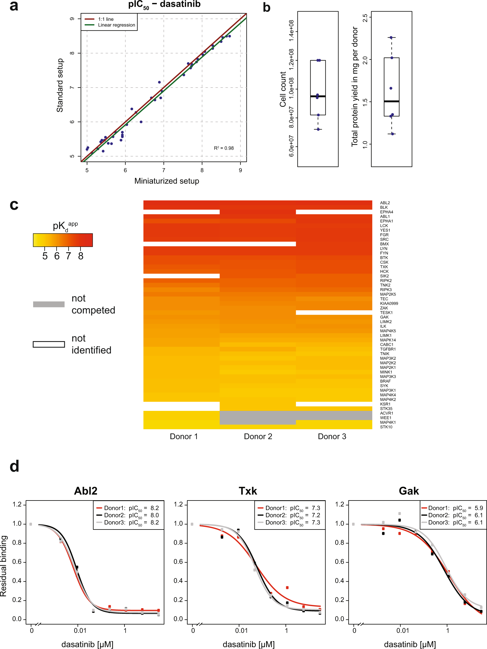
Miniaturization of the kinobeads assay enables experiments using small amounts of human primary material. (a) Comparison of pIC50 values for dasatinib determined from kinobeads pull-downs in standard setup and 1:20 miniaturized setup. Red line is 1:1-line, green line is linear regression. (b) PBMC cell count and total protein yield derived from 50 ml individual donor blood (n = 6) (c) Heatmap displaying apparent potencies for kinases from PBMC lysates generated from 50 ml blood of three individual donors for the kinase inhibitor dasatinib. (d) Representative dose-response curves for three dasatinib targets spanning a broad potency range (see also Supplementary Table 4).