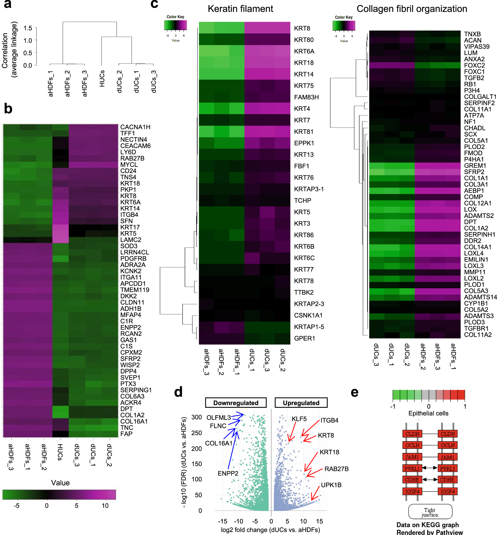
Figure 4

Transcriptome analysis of passage 2 (P2) dUCs. Total RNA was extracted from P2 dUCs (n = 3), aHDFs (n = 3) and HUCs (n = 1) and subjected to RNA-seq analysis using Illumina Novaseq. 6000 (Illumina). (a) Hierarchical clustering sample tree analysis showing top 75% genes with maximum expression levels. (b) Heatmap of hierarchical clustering analysis showing the most variable top 50 genes. (c) Heatmaps for GO genesets comparing P2 dUCs with aHDFs are shown. (d) Volcano plot of differential gene expression analysis showing comparison between dUCs and aHDFs. Some genes specific to urothelial cells and fibroblasts were indicated by the red and blue arrows, respectively. (e) The KEGG pathway diagram comparing dUCs and aHDFs. Red color shows the genes highly expressed in dUCs, while green color shows genes highly expressed in aHDFs.