Figure 4
From: Human mesenchymal stem cell sheets in xeno-free media for possible allogenic applications

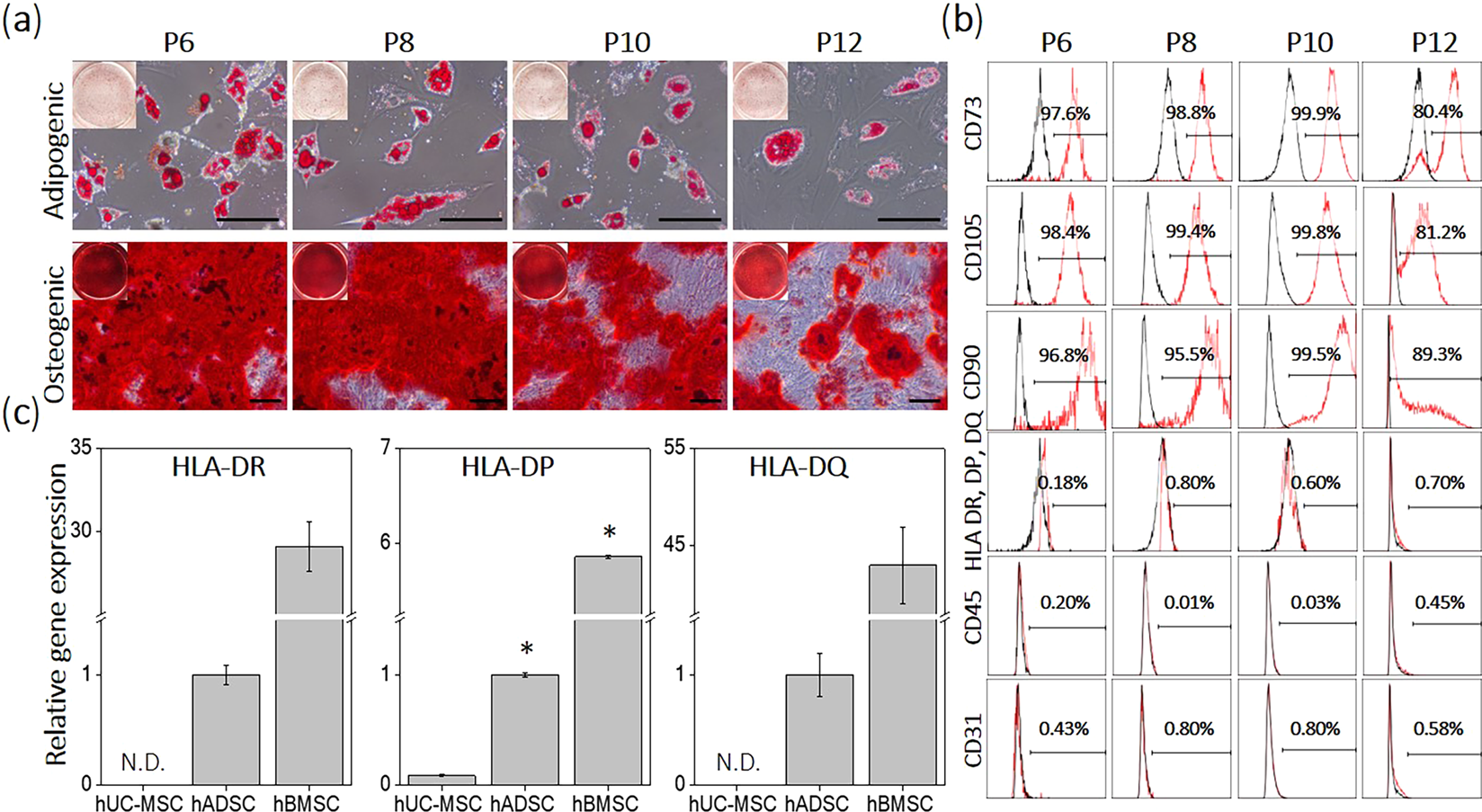
hUC-MSC differentiation potential and stem cell phenotype. hUC-MSCs (passages 6–12) were differentiated into (a) adipocytes and osteocytes. Differentiation potential of hUC-MSCs was dramatically decreased as passage numbers increased. hUC-MSCs displayed positive expression of (b) CD 73 and negative expression of HLA-DR, DP, DQ consistently from passage 6 to 12. (c) HLA-DR, DP, DQ gene expression levels of hUC-MSC sheet were detected by quantitative RT-PCR analysis and compared with other types of MSC sheets (adipose- and bone marrow-derived mesenchymal stem cells) Scale bars in (a) represents 20 μm. N.D. represents no detection in (c). (c) *p < 0.01.