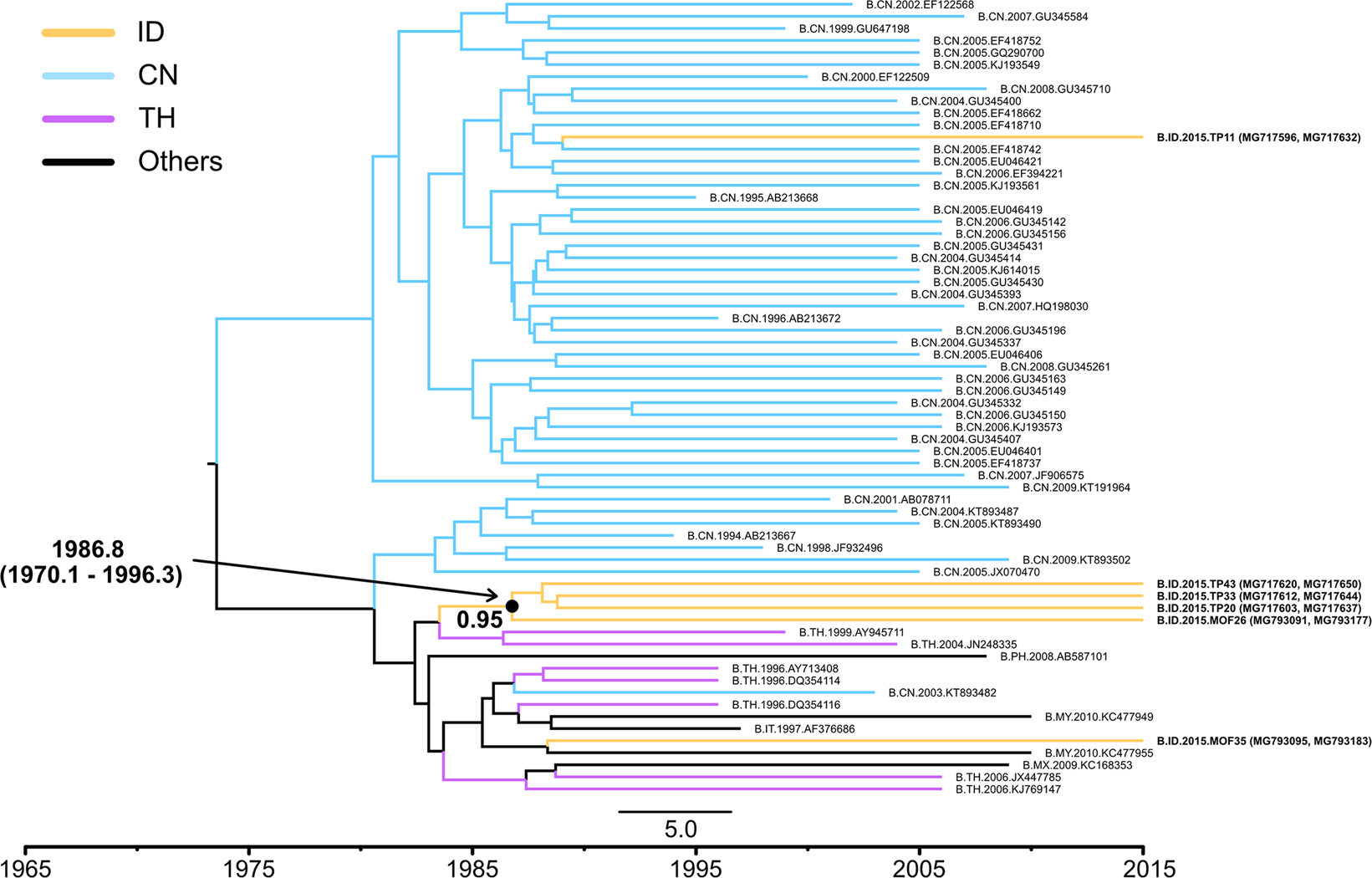
Figure 4
From: Transmission dynamics of HIV-1 subtype B strains in Indonesia

MCC phylogenetic tree of pol sequences based on the CN clade. The MCC tree of HIV-1B in the CN clade was estimated by a Bayesian Markov chain Monte Carlo approach, as described in the legend of Fig. 2. The geographic origins of the sequences are represented by colors or two-letter country codes as follows: CN, China; ID, Indonesia; IT, Italy; MY, Malaysia; MX, Mexico; PH, Philippines; TH, Thailand.