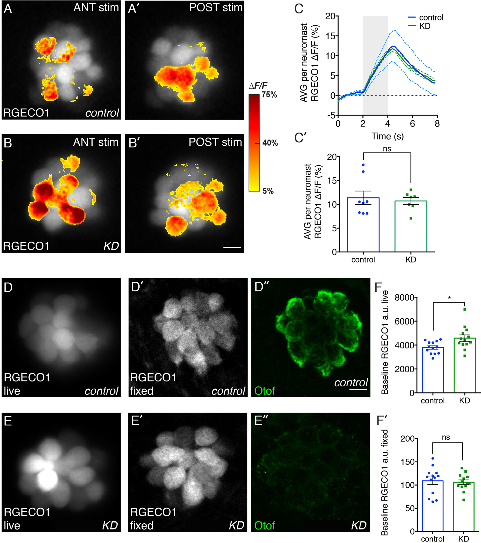
Figure 3

Effects of otoferlin depletion on intracellular calcium in posterior lateral line neuromasts. Representative evoked R-GECO1 calcium signals in negative control injected (A–A’) and otoferlin depleted (B–B’) neuromasts during mechanical stimulation of hair bundles. The ANT (anterior) and POST (posterior) responses reflect the two directions the posterior lateral-line neuromasts are mechanically sensitive. Calcium signals during stimulation (A–A’ and B–B’) are colorized according to the heat map and superimposed onto baseline images. (C,C’) The magnitude of the mechanically-evoked R-GECO1 calcium responses were not significantly altered between control and otoferlin depleted neuromasts, t-test p = 0.70, n = 8 control and 7 KD neuromasts. (D,E) The live, R-GECO-1 baseline intensity in otoferlin depleted hair cells was significantly elevated compared to controls (D–F) t-test, p = 0.016. In the same samples as (F), the fixed, R-GECO1 levels (D’,E’) were not significantly different in otoferlin depleted hair cells compared to controls (F’), t-test, p = 0.745, n = 13 neuromasts. (D”,E”) Samples were also immunostained with HCS-1 (Otof) to ensure depletion was effective. Scale bars = 5 µm.