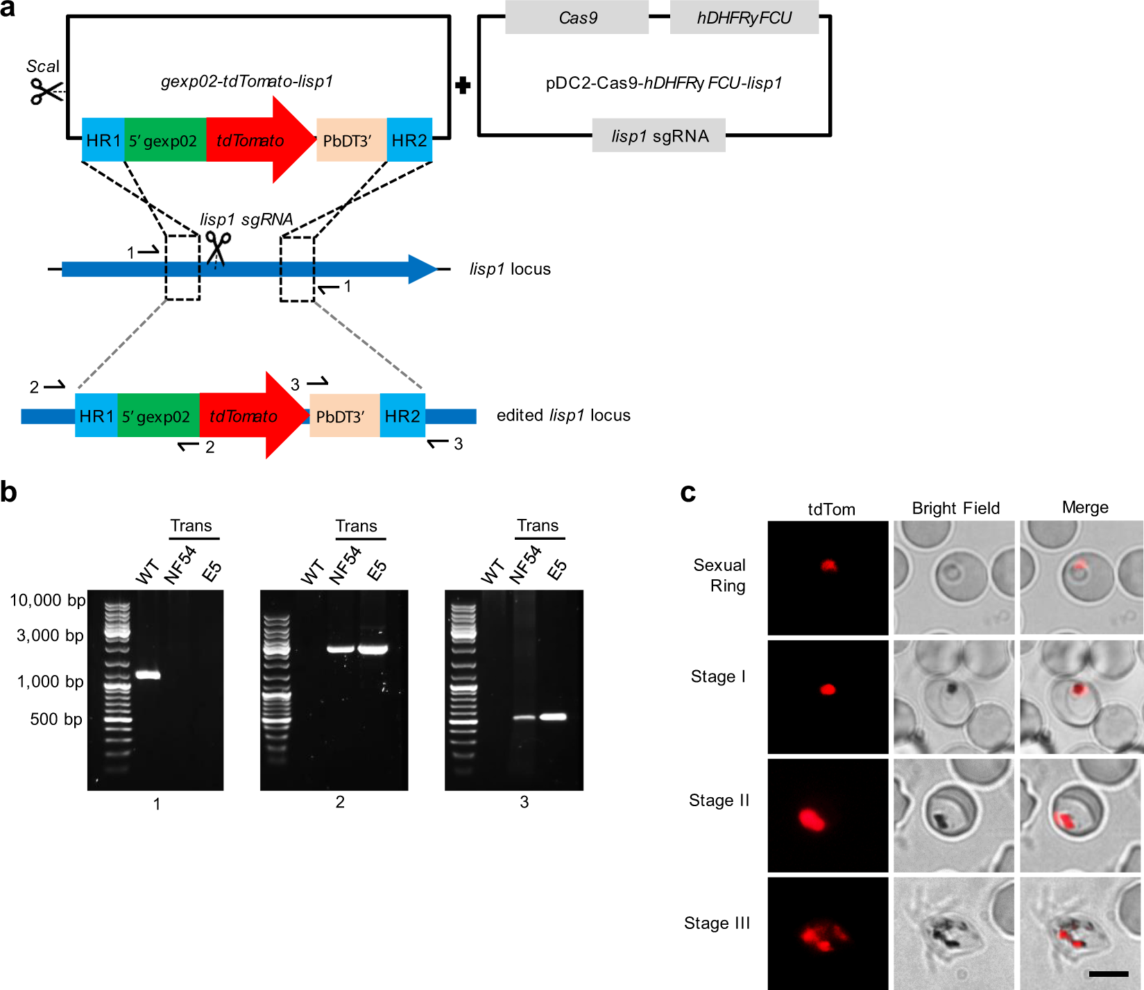
Figure 1

Generation and validation of gametocyte-reporter lines based on the gexp02 promoter. (a) Schematic of the strategy to generate the transgenic lines using the CRISPR/Cas9 system. Half-arrows indicate the position of primers used for diagnostic PCR. (b) Diagnostic PCR confirmation of the integration of the gexp02-tdTomato-lisp1 plasmid at the lisp1 locus. Numbers at the bottom indicate the primer pair used for each PCR reaction. Genomic DNA from the wild type E5 line (WT) or the NF54 and E5 transgenic lines (Trans) was used. The size of the bands was as expected for the wild-type (1,184 bp for PCR 1) or correctly-edited locus (2,875 bp for PCR 2 and 550 bp for PCR 3). The size of the most intense and top bands of the size marker is indicated. A PCR product was not amplified with primer pair 1 in the transgenic lines, likely because of the too large size of the expected amplification product. (c) Live cell fluorescence microscopy analysis of induced (choline-depleted) NF54-gexp02-Tom cultures, revealing a subset of tdTom-positive cells consistent with the sexual ring stage (no detectable hemozoin pigment) (top panel). At days 1 to 3 after N-acetyl-D-Glucosamine (GlcNAc) treatment, tdTom signal was observed in parasites morphologically resembling gametocytes at different stages of development (other panels). Scale bar: 5 µm.