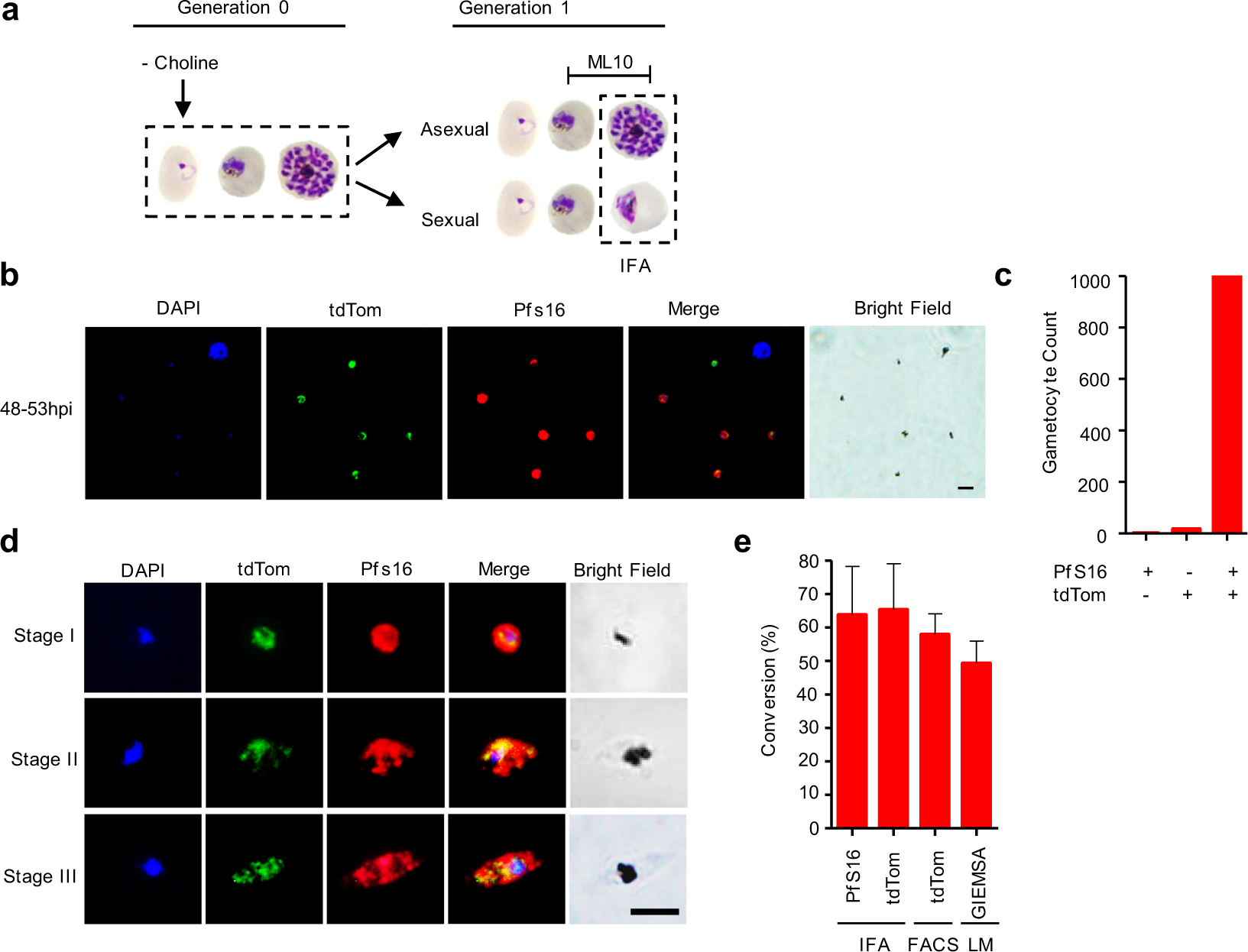
Figure 2

Expression of gexp02-Tom in sexual stage parasites. (a) Schematic overview of the experiment design with tightly synchronized NF54-gexp02-Tom cultures. Sexual conversion was induced by choline-depletion at the ring stage. ML10 was added at ~30–35 h post-invasion (hpi) of the next cycle to prevent schizont rupture. (b) Representative immunofluorescence assay (IFA) image of NF54-gexp02-Tom cultures at ~48–53 hpi. Mononucleated parasites (stage I gametocytes) express tdTom and Pfs16. Scale bar: 5 µm. (c) Distribution of parasites positive for the different markers by IFA (1,176 single-nucleated parasites scored). (d) Representative IFA images of gametocytes (stages I-III) showing expression of tdTom and Pfs16 in the same parasites. Scale bar: 5 µm. (e) Sexual conversion rates of the NF54-gexp02-Tom line as determined by IFA, flow cytometry (FACS) (gametocytemia determined at ~48–53 hpi), and Giemsa-stained blood smears (gametocytemia determined on day 4). Data are presented as the average and s.e.m. of three independent biological replicates.