Figure 2
From: A model and simulation of the emotional contagion of netizens in the process of rumor refutation

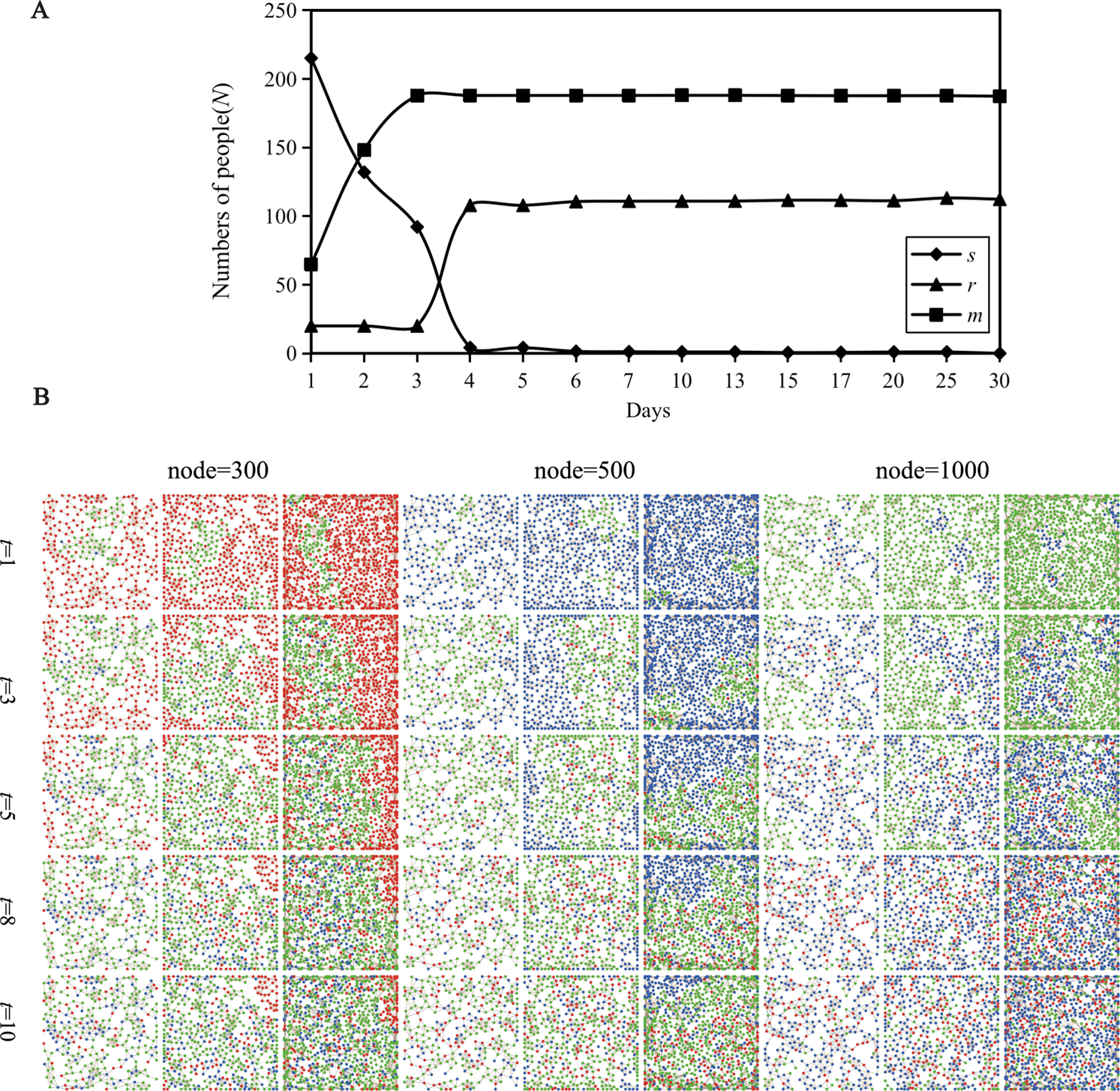
The time distribution of the subject of emotional contagion. (A) The overall increasing and decreasing trend of s, r and m. (B) Distribution of the emotional subjects at t = 1, 3, 5, 8 and 10 days. The red subject emotional state is negative, Es(0) = [0.00, 0.33], the blue subject emotional state is immune, Es (0) = (0.33, 0.66), and the green subject emotional state is positive, Es (0) = (0.66, 1.00].