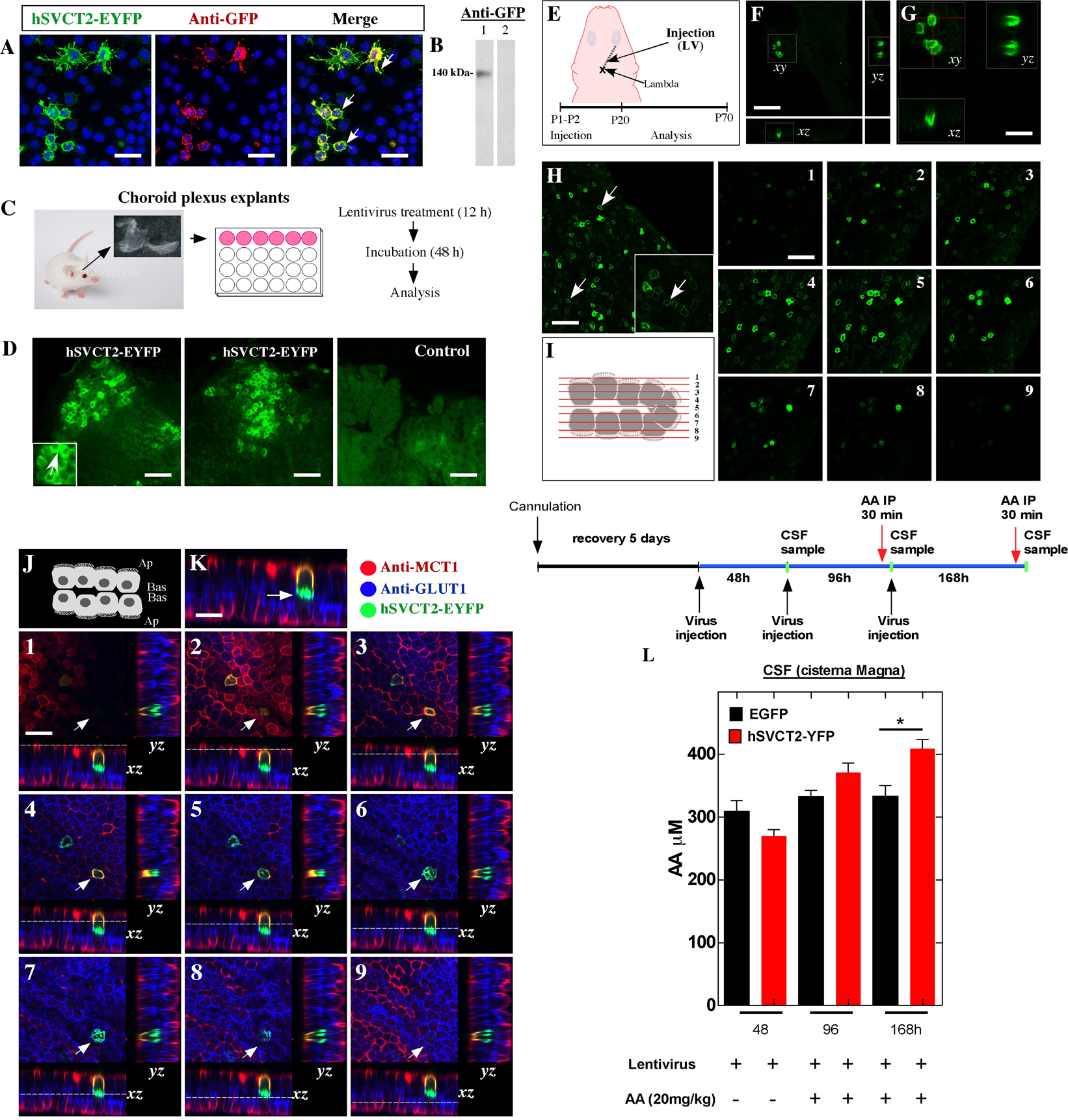
Figure 5

Lentiviral SVCT2 expression in choroid plexus explants in vitro and in vivo. (A) hSVCT2-EYFP lentivirus overexpression and anti-GFP detection in Neuro2a cells. TOPRO-3 was used for nuclear staining. (B) Western blot analysis of samples isolated from Neuro2a cells (line 1) with hSVCT2-EYFP overexpression and incubated with anti-GFP. Line 2. Control. (C,D) Choroid plexus explants with lentiviral treatments and immunofluorescence microscopy analysis. (E) Lentivirus overexpressing hSVCT2-EYFP was injected at P1-P2 and was analyzed at P20 or P70. (F,G) Confocal microscopy analysis and orthogonal projection of choroid plexus cells after 20 days of lentiviral lateral ventricle injection. (H,I) Confocal microscopy analysis of Z-stack analysis (I) after 70 days of lentiviral lateral ventricle injection. The different optical sections are shown in images 1–9. (J,K) Confocal microscopy analysis of choroid plexus after 20 days following injection of a lentivirus over-expressing hSVCT2-EYFP and incubated with anti-GLUT1 and anti-MCT1. Confocal z-stack imaging and orthogonal projections (xz and yz) in different optical sections (1–9). Arrow, positive cell for SVCT2, GLUT1 and MCT1. (L) Increased transfer of vitamin C inside the CSF after lentiviral over-expression of the hSVCT2-EYFP transporter in vivo. Three different samples of CSF from the cisterna magna were analyzed after lentivirus injections (48, 96 and 168 h). Thirty min before the last two CSF samples were harvested, the animals were injected with intra-peritoneal AA. All images are representative of different biologically independent samples. A, n = 3. D, n = 3. F–H, n = 4. K, n = 3. L, data are shown t-student (two-tailed) as mean ± SEM; all data are representative of three separate experiments. * p ≤ 0.05. Scale bars: A, K 20 μm; D 40 μm, F–G 20 μm; H 30 μm.