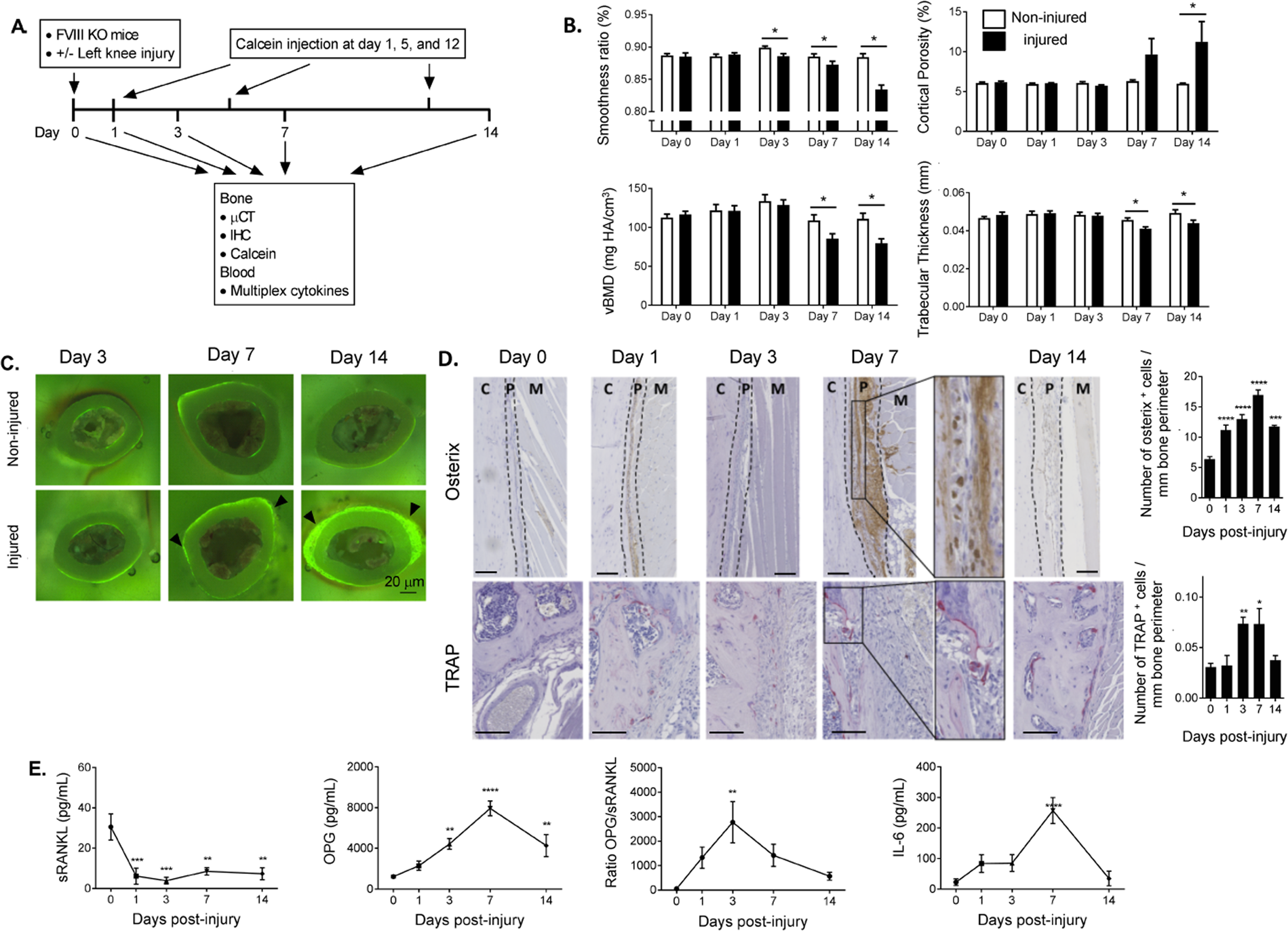
Figure 6

Time course study of acute lower extremity bone remodelling events following hemarthrosis in FVIII−/− mice. (A) Experimental design of two week time course study. (B) The articulating bone surface showed decreased smoothness and increased cortical porosity as early as three and seven days post-injury. Integrity of trabecular bone structure decreased in terms of trabecular thickness and vBMD beginning at seven days post-injury. Both cortical and trabecular bone health continued to decline throughout the duration of the study. FWIII−/− groups (WT n = 27/FVIII−/− n = 34); FIX−/− groups (WT n = 19/FIX−/− n = 29); VWF−/− groups (WT n = 18/VWF−/− n = 28). (C) Mice were given 20 mg/kg of calcein subcutaneously as a bone formation label two days prior to euthanasia. After collection, the left femora were air-dried and embedded in molds with non-infiltrating epoxy. The resulting disks were sectioned at the mid-diaphyseal region, distal to the third trochanter. The sections were polished to a smooth surface using a combination of carbide grit paper and cloth impregnated with a diamond paste. The cross-sections were imaged at 50x magnification under UV light to visualize new surface mineralization. n = 3 per group. Calcein staining was able to detect novel heterotopic calcification at 7 and 14 days post injury, while the sensitivity of microCT allowed earlier detection. (D) Immunostaining of osteoblasts using osterix antibody and TRAP staining to identify osteoclasts was performed on tibia sections. Osterix+ cell numbers rose significantly at one day post-injury and peaked at day seven, while TRAP+ osteoclast numbers did not rise until day three and peaked at day seven. C: cortical bone; P: periosteum; M: skeletal muscle. Original magnification: X200. n = 5–8 per group. Scale bar: 100 μm. (E) Serum cytokines. sRANKL level dropped immediately post-injury, reached its lowest point at day three, and remained significantly lower than day zero values for the duration of the study. OPG levels rose significantly at three days post-injury and peaked at day seven. This resulted in an OPG/sRANKL ratio that peaked at day three post-injury. IL-6 levels peaked at day seven and returned to normal at day 14. Average ± SEM. *p < 0.05; **p < 0.01; ***p < 0.001. n = 6–8 per group.