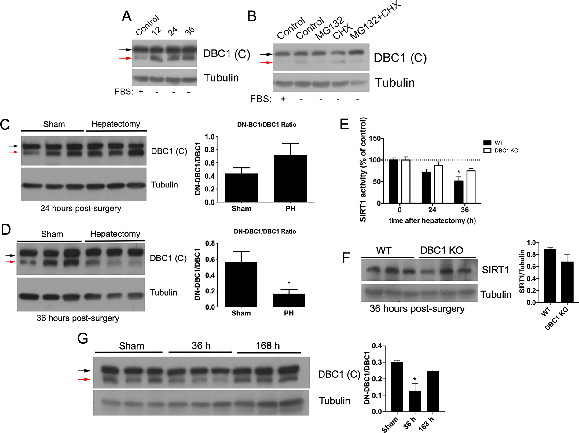
Figure 4

The ratio between DN-DBC1 and DBC1 is dynamically regulated in vivo during liver regeneration, affecting SIRT1 function. (A) Human hepatocytes (HepG2) were incubated in serum free media for 12, 24 and 36 hours. (B) HepG2 cells were incubated in the presence (+) and absence of FBS (−) for 24 hours, and later with or without 10 μM MG132 or 100 μg/ml Cycloheximide (CHX) for 6 hours. (C,D) Expression of DBC1 and DN-DBC1 in sham mice and 24 (C) or 36 (D) hours after partial hepatectomy (PH). Left, representative western blots. Right, quantitation of DN-DBC1/DBC1 ratio by densitometric analysis. *means p < 0.05, t-test. (E) SIRT1 activity was measured in isolated liver nuclei form WT and DBC1 KO mice in sham mice and 24 or 36 hours after partial hepatectomy. Activity was normalized to sham control condition in each genotype. DBC1 KO mice showed increased basal SIRT1 activity (See supplementary information). SIRT1 activity showed significant inhibition in WT mice 36 hours after hepatectomy compared to sham WT mice. *means p < 0.05. Two-way ANOVA. (F) SIRT1 levels were measured by western blot in WT and DBC1 KO mice 36 hours after partial hepatectomy. Left, representative western blot. Right, quantitation by western blot densitometry, (G) Representative western blot of DN-DBC1 and DBC1 after 7 days (168 hours) of partial hepatectomy. Left, representative western blot. Right, quantitation by densitometric analysis. *means p < 0.05, Two-way ANOVA.