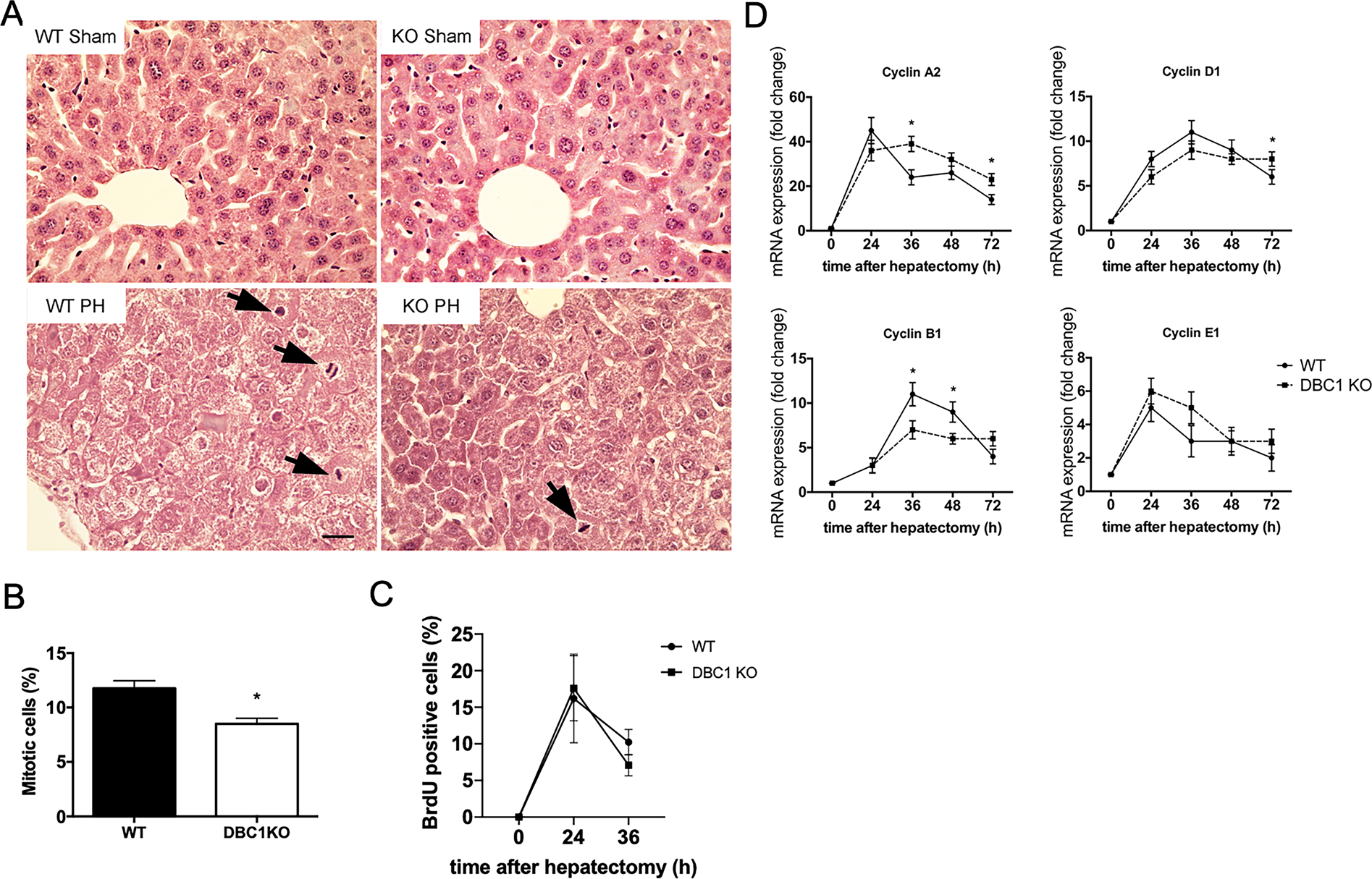
Figure 6

Absence of DBC1 impairs cell cycle progression after cells leave quiescence in vivo. (A) Representative H&E pictures of sham (upper panels) and regenerating (PH, lower panels) livers obtained from WT (left panels) and DBC1 KO mice (right panels) 36 hours after partial hepatectomy. Arrowheads show cells undergoing mitosis. (B) Quantitation of percent of mitotic cells. Mitotic cells were quantified in double-blinded experiments from H&E-stained sections. *p < 0.05, two tailed unpaired t-test. (C) Quantitation of BrdU incorporation into livers of WT and DBC1 KO mice at 0, 24, and 36 hours hours after partial hepatectomy. BrdU (100 mg/kg) was injected i.p. 2 hours before euthanasia. BrdU positive cells were quantified as percent of total cells. (D) Time course of cell cycle progression markers from WT and DBC1 KO livers during regeneration. *p < 0.05, Two-way ANOVA between groups.